EN 中文

原创
精选案例

股票质押式回购业务的违约处置及常见争议

Author:马诚 王雪晨 霍进城 | 2020.07.13


股票质押式回购业务概述

截止2020年7月,关于股票质押式回购交易业务的主要规定如下:

2019.1.18,《上海证券交易所股票质押式回购交易业务会员指南(2019年1月修订)》;

2018.1,《深圳证券交易所股票质押式回购交易会员业务指南(2018年1月修订)》;

2018.3.12,《上海证券交易所、中国证券登记结算有限责任公司股票质押式回购交易及登记结算业务办法(2018年修订)》;

2018.3.12,《深圳证券交易所、中国证券登记结算有限责任公司股票质押式回购交易及登记结算业务办法(2018年修订)》。

上述规定中,均明确股票质押回购是指:符合条件的资金融入方(“融入方”)以所持有的股票或其他证券质押,向符合条件的资金融出方(“融出方”)融入资金,并约定在未来返还资金、解除质押的交易。

同时,根据上述规定及业务实践,股票质押回购中较为核心的交易为:

(一)初始交易。融入方按约定将所持标的证券质押,向融出方融入资金的交易申报。

(二)购回交易。融入方按约定返还资金、解除标的证券及相应孳息质押登记的交易申报,包括到期购回申报、提前购回申报和延期购回申报。

(三)违约处置。发生约定情形需处置质押标的证券的,会员按照《业务协议》的约定向深圳或上海交易所提交的使该笔交易进入违约处置程序的交易申报。如不再需要继续进行违约处置,会员可提交撤销违约处置指令,使交易恢复正常状态的交易申报。


违约处置及争议解决方式

《上海证券交易所股票质押式回购交易业务会员指南(2019年1月修订)》及《深圳证券交易所股票质押式回购交易会员业务指南(2018年1月修订)》对违约处置进行了概要性规定,主要区分了“无限售条件股份”和“仍处于限售期的有限售条件股份”两类。

(一)“无限售条件股份”

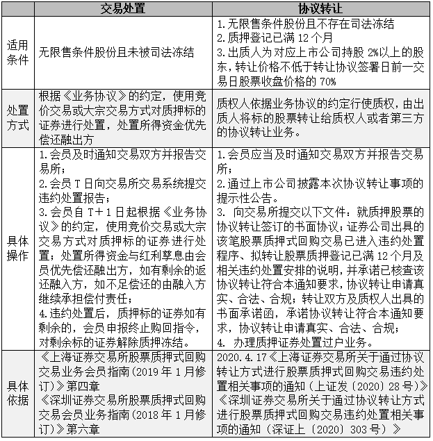
对于无限售条件股份,交易各方可以通过“交易”、“协议转让”两种主要方式进行处置,具体如下:


(二)“有限售条件股份”

《上海证券交易所股票质押式回购交易业务会员指南(2019年1月修订)》规定“对于仍处于限售期的有限售条件股份,会员应当按照《业务协议》的约定处理,包括但不限于:标的证券限售期届满解除限售再行处置,通过司法途径予以拍卖、变卖等。”《深圳证券交易所股票质押式回购交易会员业务指南(2018年1月修订)》规定“对于有限售条件股份、已被司法冻结股份以及其他情形,采用仲裁、诉讼或申请执行强制执行公证等司法途径处置质押标的证券的”。据上述规定及司法实践,对于有限售条件的股份,争议解决方式包括“强制执行公证”、“实现担保物权”特别程序、“普通仲裁诉讼程序”三种。

除上述内容外,如下内容需做补充说明:

1、关于被执行财产所在地:公司住所地,而非股票登记地

《最高人民法院执行局关于法院能否以公司证券登记结算地为财产所在地获得管辖权问题的复函》(〔2010〕执监字第16号)明确“经核查,唐山钢铁集团有限责任公司作为上市公司,其持有的证券在上市交易前存管于中国证券登记结算有限责任公司深圳分公司,深圳市中级人民法院(以下简称深圳中院)以此认定深圳市为被执行人的财产所在地受理了当事人一方的执行申请。本院认为,证券登记结算机构是为证券交易提供集中登记、存管与结算服务的机构,但证券登记结算机构存管的仅是股权凭证,不能将股权凭证所在地视为股权所在地。由于股权与其发行公司具有最密切的联系,因此,应当将股权的发行公司住所地认定为该类财产所在地。深圳中院将证券登记结算机构所在地认定为上市公司的财产所在地予以立案执行不当。”2018年5月22日,最高人民法院(2017)最高法执监453号案明确“关于股票财产所在地问题,目前并无法律或司法解释明文规定。因证券登记结算机构或者从事证券经纪业务的机构所登记、结算、托管的仅是作为股权凭证的股票,而股票所代表的股权财产价值需要通过该股权的发行公司实现,故最高人民法院(2010)执监字第16号《关于法院能否以公司证券登记结算地为财产所在地获得管辖权问题的复函》认为,股票所代表的股权财产所在地应当是该股票发行公司的住所地。该函虽是个案答复,但在无相反法律解释的情况下,其他案件可以参照处理。鸿达集团关于以股票的托管地和实际扣划地为连结点确定管辖权的主张,并非法律或司法解释所确认的观点。因此,本案扬州中院参照该复函意见,以发行案涉股票的鸿达股份公司的住所地为被执行的股权财产所在地,并无不当。”

2018年7月31日,最高人民法院(2018)最高法执复43号案明确“本院认为,根据《中华人民共和国民事诉讼法》第二百二十四条的规定,公证机关依法赋予强制执行效力的公证债权文书,由被执行人住所地或被执行的财产所在地人民法院执行。本案争议的焦点问题是,上海高院认定本案被执行的财产所在地为上海,并据以行使执行管辖权是否正当。本案中被执行的财产为中毅达公司发行的股票。关于股票财产所在地的问题,目前并无法律或司法解释明文规定。因股票所代表的股权财产价值需要通过该股权的发行公司实现,故最高人民法院(2010)执监字第16号《关于法院能否以公司证券登记结算地为财产所在地获得管辖权问题的复函》认为,股票所代表的股权财产所在地应当是该股票发行公司的住所地。该函虽是个案答复,但在无相反法律解释的情况下,其他案件可以参照该答复的原则和精神处理。”

2019年11月7日,《广东省深圳市中级人民法院关于强制执行上市公司股票的工作指引(试行)》第2条:被执行的财产系上市公司股票的,在确定执行管辖法院时应当以该上市公司住所地为《中华人民共和国民事诉讼法》第224条所规定的“被执行的财产所在地”,不能以存管该上市公司股票的证券登记结算机构所在地为“被执行的财产所在地”。

2、实现担保物权特别程序中的“实体性争议”的认定

2015年6月25日,深圳市福田区人民法院(2015)深福法民二担字第6号案,法院裁定“准许拍卖、变卖被申请人**名下的**股份有限公司的股票**万股,申请人**证券股份有限公司在本金**万元,利息**元(上述利息暂计至2015年4月22日,其后利息按合同约定计至实际履行之日止),滞纳金(该滞纳金自2015年4月28日起计至被申请人实际履行之日止,按日万分之五计算)、公证费**元的范围内优先受偿。”

但在2018年04月24日,上海市浦东新区人民法院(2018)沪0115民特监1号案中,法院认定“本院认为,实现担保物权案件属于特别程序。由其非讼性质决定,法院原则上应对案件进行形式审查,而不就民事权益的实质争议进行审理裁判,双方关于实体事项的争议应通过诉讼程序加以解决。根据《最高人民法院关于适用民事诉讼法的解释》第三百七十一条、第三百七十二条的规定,人民法院应当就主合同的效力、期限、履行情况,担保物权是否有效设立、担保财产的范围、被担保的债权范围、被担保的债权是否已届清偿期等担保物权实现的条件等进行审查,审查后,如当事人对实现担保物权有实质性争议的,人民法院应当裁定驳回申请,并告知申请人向人民法院提起诉讼。具体到本案,被申请人在(2018)沪0115民特61号案中就被担保的主债权范围、担保财产的范围、担保物权实现条件是否已具备等问题提出多项异议,涉及回购本金金额、保证金孳息应否抵扣、质押股权数量、提前回购条款适用条件是否已满足等多个问题。申请人虽就上述异议进行解释,但其解释并不足以排除事实上可能存在的疑点,以上问题的最终明确仍需通过诉讼程序的实体审理方能解决。因此,本院确认,双方当事人对实现担保物权存在实质性争议,申请人的申请不符合法律规定。申请人就申请费提出的异议,缺乏依据,本院难以采信。”

据上述内容,合同的效力、期限、履行情况,担保物权是否有效设立、担保财产的范围、被担保的债权范围、被担保的债权是否已届清偿期等,均可作为实质性争议的关注点。


限售与减持规则的影响

(一)限售与减持的主要基础性规定

1、限售(基本规定)

2、减持(基本规定)

3、涉及刑事、行政责任的特别规定


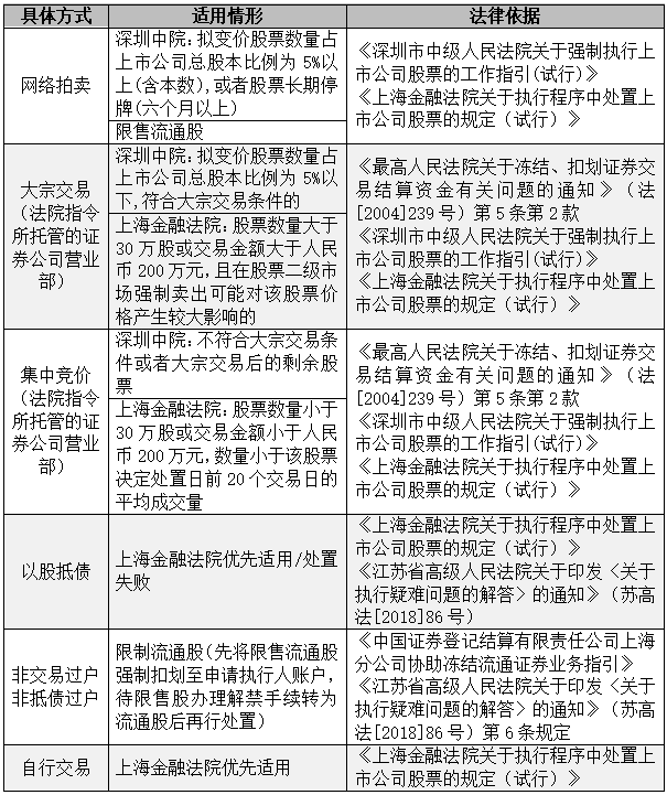
(二)强制执行的具体方式


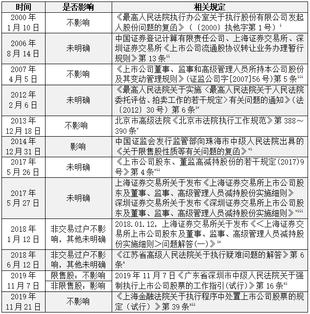
(三)限售与减持规定是否影响司法处置
1、相关规定及司法解释

2、主要案例

据上述内容,可以得出如下初步意见:法院强制执行是否受限售或减持的限制,主要看法院强制执行的方式。如果法院采用委托证券公司营业部集中竞价、大宗交易等方式处置,受限售或减持的限制;如果采用网路拍卖的方式,则不受限售或减持的限制。


其他常见争议

 (一)融出方怠于履行合同义务的的违约责任

融入方违约后,融出方未按照合同约定提出违约处置申请、而是直接提起诉讼,或是融出方在达到平仓线时未及时强制平仓,或是融出方对质押股票强制平仓后股票上涨,融出方是否承担责任或能否免除融入方责任?司法实践的主流意见为:一般而言,融出方如果不存在恶意一般不承担责任,融入方也不能因此免除违约责任。

2019年8月28日,最高人民法院(2019)最高法民终1184号案认定“《回购业务协议》第四十七条约定甲方违反本协议第四十五条第(二)、(三)、(四)、(五)、(六)项的,自违约起始日起乙方有权向甲方收取违约金并按以下程序处理:1、发生当日且质押标的证券为流通股的,乙方向证券交易所提交违约处置申报指令或违约处置申请。违约处置申报或申请处理成功的次一交易日起,乙方有权通过集合竞价交易系统、大宗交易系统或其它方式出售甲方违约的股票质押合约(含合并管理的补充质押)所涉及的标的证券(含质押期间产生的红股)。2、乙方有权自主选择卖出标的证券的价格、时机、顺序。娄底中钰认为在合同赋予东吴证券有权处置被质押股票以实现救济的情况下,东吴证券未行使该处置权,亦未发函要求娄底中钰回购质押股份,而是直接向法院起诉的行为属于怠于行使权利,则因东吴证券未及时行使权利而导致的扩大损失部分,即律师费、诉讼费、财产保全费、拍卖费、差旅费等,均不应由娄底中钰承担。对此,首先,《回购业务协议》第四十七条赋予乙方(东吴证券)在甲方(娄底中钰)违约时处置质押股票的权利,但是同时第2点也约定,东吴证券有权自主选择处置证券的价格、时机和顺序。根据一审法院已经查明的事实,涉案标的股票的卖出受到限制,东吴证券事实上也难以在短期通过抛售股票的形式进行权利救济,东吴证券选择通过诉讼手段主张权利,不能认定为怠于行使权利。”

2019年06月28日,最高人民法院(2019)最高法民终709号认定“本院认为,长证资管公司提起诉讼是法律所赋予的权利,其提起诉讼维护自身权益并无不当。《股票质押式回购交易及登记结算业务办法(试行)》虽然规定融出方在融入方违约的前提下可以通过一定程序处置质押标的证券,但未将采取违约处置措施作为提起诉讼的前置条件,徐州丰利公司主张不应提起诉讼的上诉理由不能成立。鉴于证券市场行情的不确定性,长证资管公司未采取违约处置措施与是否造成损失不存在因果关系,不能因此而免除徐州丰利公司的违约责任。” 

(二)利息及违约金的计算

目前,司法实践中已形成相对统一的裁判意见,即一般参考《最高人民法院关于审理民间借贷案件适用法律若干问题的规定》(法释〔2015〕18号)第30条规定,“出借人与借款人既约定了逾期利率,又约定了违约金或者其他费用,出借人可以选择主张逾期利息、违约金或者其他费用,也可以一并主张,但总计超过年利率24%的部分,人民法院不予支持”。

2018年12月26日,最高人民法院(2018)最高法民终1207号认定,“关于原审判决在判令蒋九明按照每日0.05%向华安证券支付违约金的情况下,还能否支持华安证券支付律师费的诉求。案涉协议约定违约金为每日0.05%,折算成年利率为18.25%,即使加上100万元律师费,折算成年利率也未达到年利率24%。违约金与律师费之和并未显著背离实际损失,原审判决一并支持并无不当。蒋九明关于华安证券获得支持的违约金数额过高,已足以覆盖案涉100万元律师费用的上诉主张不能成立。” 

(三)实现债权的费用能否获得支持

债权人实现债权的费用包括但不限于诉讼费、保全费、公告费、鉴定费、律师费、拍卖费等,对此法院一般按照合同约定来处理,特别是关于律师费的约定。

2019年8月28日,最高人民法院(2019)最高法民终1184号案认定“本案40万元的律师费有委托合同和银行支付流水予以印证,且相较于本案标的,数额尚属合理,一审法院根据合同约定确定应由娄底中钰负担并无不妥。至于诉讼费和财产保全费,首先,娄底中钰作为违约方根据合同约定应当负担东吴证券为实现质权而产生的包括诉讼费在内的费用,其次,根据《诉讼费用交纳办法》第二十九条的规定,诉讼费用由败诉方负担,胜诉方自愿承担的除外。本案中,一审法院支持了东吴证券要求娄底中钰支付回购款本金2.92亿元、相应利息等的诉讼请求,符合合同约定和法律规定,则就本案诉讼而言,东吴证券的诉讼请求获得支持,为胜诉一方,娄底中钰作为败诉一方依法也需要负担诉讼费和财产保全费。”

2018年12月26日,最高人民法院(2018)最高法民终1207号认定,本院认为,根据双方当事人的上诉与答辩意见,本案二审的争议焦点是华安证券主张的100万元律师费应否支持。首先,蒋九明上诉称华安证券不能证明该100万元已经实际发生,但根据华安证券一审时提交的《委托代理合同》、律师费发票及汇款凭证等证据,可以认定上述律师费确实发生且是因本次诉讼所致。虽然该款项由案外人浙商银行支付,但浙商银行认可系受华安证券委托向北京德恒(杭州)律师事务所支付律师费。该律师费属于华安证券因本次诉讼所产生的损失。蒋九明就此提出的异议不能成立。”

2019年6月20日,最高人民法院,(2019)最高法民终706号认定“一、关于神雾科技应赔偿律师费数额的问题。根据一、二审庭审查明的情况,双方对中原证券已经实际支付816000元律师费应由神雾科技赔偿并无争议,双方的争议在于,中原证券尚未实际支付的律师费544000元应否由神雾科技赔偿。就本案而言,神雾科技违约后,中原证券为实现债权提起本案诉讼而与河南天基律师事务所签订了《委托代理合同》,约定的律师代理费为1360000元,计算标准为“1.合同签订且项目团队进场开展工作后10个工作日内中原证券向河南天基律师事务所支付合同价款40%;2.本项目在一审开庭前10个工作日内中原证券向河南天基律师事务所支付合同价款20%;3.处置担保物完毕后10个工作日内中原证券向河南天基律师事务所支付合同价款30%;4.收回全部债权后10个工作日内中原证券向河南天基律师事务所支付合同价款10%”四种情形。虽后两种情形约定的律师费544000元尚未支付,但是基于以下原因考虑:1.双方二审庭审中均确认1360000元律师代理费并未超出《河南省律师服务收费新行业指引标准》;2.神雾科技也认可处置案涉担保物系必然会发生,即中原证券尚未支付的544000元系必然产生的费用;3.本案中,处置案涉担保物是回收案涉债权的主要方式。为减少当事人诉累,节约司法资源,一审判决神雾科技承担1360000元并无明显不当。神雾科技主张“原审判决由神雾科技承担并未实际发生的律师费,没有事实和法律依据”的上诉理由不充分,本院不予支持。”

 (四)配偶连带责任

 如果股票质押人为自然人,实践中一般会要求其配偶签署《配偶同意函》。在此情况下,是否追加配偶作为被告、配偶是否承担连带责任?据2018年1月最高人民法院发布的《关于审理涉及夫妻债务纠纷案件适用法律有关问题的解释》第3条及司法实践,《配偶同意函》并不必然产生配偶方的连带责任,关键还需要审核函件是否具有明确的承担连带责任的意思表示。2019年03月19日上海市第一中级人民法院(2018)沪01民初977号案认定:本案中,被告胡灿和被告李金林系夫妻关系。被告胡灿于2017年9月12日向原告国泰君安公司出具《配偶同意函》,而被告李金林和原告国泰君安公司在同日签订《国泰君安证券股份有限公司股票质押式回购交易业务协议》和《国泰君安证券股份有限公司股票质押式回购交易协议书(两方)》。《配偶同意函》、《国泰君安证券股份有限公司股票质押式回购交易业务协议》和《国泰君安证券股份有限公司股票质押式回购交易协议书(两方)》构成夫妻双方共同签字同意清偿被告李金林所欠原告国泰君安公司债务的意思表示,因此被告胡灿应当就被告李金林的债务向原告国泰君安公司承担共同清偿责任。对此,本院认为,根据《最高人民法院关于审理涉及夫妻债务纠纷案件适用法律有关问题的解释》第一条的规定,认定夫妻共同债务的前提条件是夫妻双方有共同的意思表示但从《配偶同意函》的内容来看,被告胡灿的意思表示是:其同意配偶被告李金林将其与被告胡灿的共有财产(涉案股票)为原告国泰君安公司债权提供质押担保,若被告李金林未能按期足额向原告国泰君安公司履行相关义务,原告国泰君安公司有权直接向被告李金林追偿,亦可对被告李金林与被告胡灿的共有财产(涉案股票)进行违约处置以偿还该股票质押式回购交易业务债权。也就是说,首先,被告胡灿同意将其与被告李金林共有的股票质押给原告国泰君安公司;其次,被告胡灿同意当被告李金林未履行相关义务时,原告国泰君安公司有权对共有的质押股票进行违约处置。可见,由于与原告国泰君安公司签订《国泰君安证券股份有限公司股票质押式回购交易业务协议》和《国泰君安证券股份有限公司股票质押式回购交易协议书(两方)》的只是被告李金林一人,而涉案股票系夫妻共有财产,该《配偶同意函》解决的是被告李金林有权处分夫妻共有财产及原告国泰君安公司有权对夫妻共有财产进行违约处置的问题,而没有被告胡灿认可被告李金林对原告国泰君安公司所欠的债务为夫妻共同债务的意思表示。因此,原告国泰君安公司要求被告胡灿就被告李金林的债务向原告国泰君安公司承担共同清偿责任,无事实和法律依据,本院对原告国泰君安公司的该项诉讼请求不予支持。 

(五)财产保全的重要性

2016年12月1日《最高人民法院关于人民法院办理财产保全案件若干问题的规定》第21条明确规定“保全法院在首先采取查封、扣押、冻结措施后超过一年未对被保全财产进行处分的,除被保全财产系争议标的外,在先轮候查封、扣押、冻结的执行法院可以商请保全法院将被保全财产移送执行”。

2016年4月14日 《最高人民法院关于首先查封法院与优先债权执行法院处分查封财产有关问题的批复》规定“执行过程中,应当由首先查封、扣押、冻结(以下简称查封)法院负责处分查封财产。但已进入其他法院执行程序的债权对查封财产有顺位在先的担保物权、优先权(该债权以下简称优先债权),自首先查封之日起已超过60日,且首先查封法院就该查封财产尚未发布拍卖公告或者进入变卖程序的,优先债权执行法院可以要求将该查封财产移送执行。”

据上述规定,虽然在先查封法院不能对抗担保物权的优先权,但可以取得处置权。如果优先权法院要取得处置权,需要与首封法院商请移送。


注释:(向下滑动浏览)

[1]《最高人民法院执行办公室关于执行股份有限公司发起人股份问题的复函》(〔2000〕执他字第1号)“《公司法》(1999年)第147条(现行《公司法》第141条)中关于发起人股份在3年(现行《公司法》规定为1年)内不得转让的规定,是对公司创办者自主转让其股权的限制,其目的是为防止发起人借设立公司投机牟利,损害其他股东的利益。人民法院强制执行不存在这一问题。被执行人持有发起人股份的有关公司和部门应当协助人民法院办理转让股份的变更登记手续。为保护债权人的利益,该股份转让的时间应从人民法院向有关单位送达转让股份的裁定书和协助执行通知书之日起算。该股份受让人应当继受发起人的地位,承担发起人的责任。”

[2] 中国证券登记计算有限责任公司、上海证券交易所、深圳证券交易所《上市公司流通股协议转让业务办理暂行规则》第13条“因司法强制执行或自然人继承、遗赠或者法人丧失法人资格涉及股份变动的,申请人应当提供有效的股权归属证明文件,并按照结算公司的有关规定办理相关手续。”

[3] 《上市公司董事、监事和高级管理人员所持本公司股份及其变动管理规则》(证监公司字[2007]56号)第5条:上市公司董事、监事和高级管理人员在任职期间,每年通过集中竞价、大宗交易、协议转让等方式转让的股份不得超过其所持本公司股份总数的25%,因司法强制执行、继承、遗赠、依法分割财产等导致股份变动的除外。

[4] 《最高人民法院关于实施〈最高人民法院关于人民法院委托评估、拍卖工作的若干规定〉有关问题的通知》(法〔2012〕30号)第6条“司法委托拍卖标的为在证券交易所或国务院批准的其他证券交易场所交易、转让的证券,包括股票、国债、公司债券、封闭式基金等证券类资产,人民法院通过证券公司委托证券交易所或国务院批准的其他证券交易场所,由其设立的司法拍卖机构依照相关法律法规、司法解释和交易规则进行拍卖。”

[5] 第388条:上市公司流通股可以通过变卖方式进行变价。人民法院可以委托托管流通股的证券营业部在证券市场进行变卖,或通过大宗交易系统进行变卖,交易费用由被执行人承担。大宗交易的变卖价格由人民法院参照市场价格予以监控。经双方当事人同意以股权抵债并对流通股价格确认一致的,可以由人民法院直接扣划该流通股至申请执行人的股票账户以折抵债务,但有其他执行债权人的,应征得其同意后方可抵债。 第389条:通过大宗交易或扣划方式将流通股处置给特定受让人的,受让人已经持有的该上市公司股份数额和其受让的股份数额累计不得超过该上市公司已经发行股份数额的30%。如受让人累计持有该上市公司股份数额已达到30%的,须依照《中华人民共和国证券法》的相关规定提前办理相关手续。第390条:被执行人作为发起人持有本公司股份的,人民法院对该股份可以强制进行转让,不受《中华人民共和国公司法》第一百四十二条“发起人持有的本公司股份,自公司成立之日起一年内不得转让”的限制,有关单位应当按照人民法院的裁定书和协助执行通知书办理转让股份的变更登记手续。

[6] 中国证监会发行监管部向珠海市中级人民法院出具的《关于限售股性质等有关问题的复函》“我会接受司法机关咨询,只对证券期货业务知识和证券期货法律、法规、规章和中国证监会规范性文件的相关规定作一般性解释和答复,不对特定行为人或特定案件涉及的事实、行为性质、处理进行认定或提供倾向性意见或建议。不建议以拍卖等方式将处在不得转让期间的股份强行过户。”

[7] 2017.05.26,《上市公司股东、董监高减持股份的若干规定(2017)9号》第4条“上市公司股东、董监高可以通过证券交易所的证券交易卖出,也可以通过协议转让及法律、法规允许的其他方式减持股份。因司法强制执行、执行股权质押协议、赠与、可交换债换股、股票权益互换等减持股份的,应当按照本规定办理。”

[8] 上海证券交易所关于发布《上海证券交易所上市公司股东及董事、监事、高级管理人员减持股份实施细则》的通知,上证发[2017]24号第2条:“因司法强制执行、执行股权质押协议、赠与、可交换公司债券换股、股票收益互换等方式取得股份的减持,适用本细则。”

深圳证券交易所关于发布《深圳证券交易所上市公司股东及董事、监事、高级管理人员减持股份实施细则》的通知第2条:“因司法强制执行、执行股权质押协议、赠与、可交换债换股、股票权益互换等减持股份的,适用本细则。”

[9] 上海证券交易所关于发布《<上海证券交易所上市公司股东及董事、监事、高级管理人员减持股份实施细则>问题解答(一)》的通知,上证函[2018]66号 第8条“司法强制执行、执行股权质押协议涉及的股份转让,如何适用《细则》的规定?答:司法强制执行和执行股权质押协议,按照具体执行方式分别适用《细则》,即通过集中竞价交易执行的,适用《细则》关于集中竞价交易减持的规定;通过大宗交易执行的,适用《细则》关于大宗交易减持的规定;通过司法扣划、划转等非交易过户的,比照适用《细则》关于协议转让减持的规定,但《细则》第六条第一款有关受让比例、转让价格下限的规定除外;过户后,过出方不再具有大股东身份或者过户标的为特定股份的,过出方、过入方的后续减持应当遵守《细则》第六条第二款、第三款有关减持比例、信息披露的规定。”

[10] 第六条:被执行人的股权(股份)如何处置?执行被执行人所持上市公司流通股(股票)时,执行法院在采取控制措施后,经申请执行人同意,可以责令被执行人限期30日内自行处置,并由执行法院控制相应价款,也可以直接指令证券公司限期抛售(强制平仓)或者按照收盘价直接抵债给债权人并办理过户手续。被执行人自行处置时,不得损害债权人利益。执行被执行人所持上市公司限售流通股(股票),可以先将限售流通股强制扣划至申请执行人账户,待限售股办理解禁手续转为流通股后再行处置。在此过程中,执行法院视情可以冻结申请执行人该账户,防止变价款高于执行标的额时申请执行人转移变价款损害被执行人利益。

[11] 《广东省深圳市中级人民法院关于强制执行上市公司股票的工作指引(试行)》第16条:依据《中华人民共和国公司法》第141条第2款的规定,上市公司董事、监事、高级管理人员在任职期间每年转让的股份不得超过其所持有本公司股份总数的25%;所持本公司股份自公司股票上市交易之日起1年内不得转让;上述人员离职后半年内不得转让其所持有的本公司股份。执行中可以向上市公司、证券公司或证券登记结算机构查询该董事、监事、高级管理人员的可用额度,执行时应以该可用额度为限。在董事、监事、高级管理人员可用额度内的上市公司股票, 按照本指引第十四条进行变价。第17条规定“执行上市公司限售流通股,一般应当采取网络司法拍卖方式进行变价。上市公司限售流通股不因强制执行而改变其股份性质,但属于本指引第11条规定的情形除外。”

[12] 2019年11月21日《上海金融法院关于执行程序中处置上市公司股票的规定(试行)》第39条规定“采用股票二级市场集中竞价方式强制卖出、大宗股票司法协助执行、网络司法拍卖方式处置股票,可能导致上市公司实际控制人、大股东、董事、监事、高级管理人等减持股份或者上市公司实际控制人、大股东等发生变更的,应在股票过户后3日内将相关处置信息告知证券监管部门、证券交易所、证券登记结算机构,由其进行金融监管的合规性审查。买受人或因抵偿协议取得股票的申请执行人在股票过户后处置上市公司股票的,应遵守法律法规、司法解释和证券监管部门规章、规范性法律文件、证券交易所规则中关于股票限售、股票减持等相关规定。”

Contact Us

BeijingMore

Add.:8/F, Emperor Group Centre, No.12D, Jianwai Avenue, Chaoyang District, Beijing, P.R.China. Postcode: 100022

Tel:+86 10 5086 7666

Fax:+86 10 5691 6450

Email:kangda@kangdalawyers.com

Xi'anMore

Add.:7&15/F, ICLOUD Center, 139 Taibai South Road, Yanta District, Xi'an, Shaanxi. Postcode: 710061

Tel:+86 29 8836 0129

Fax:

Email:kangda@kangdalawyers.com

ShenzhenMore

Add.:T1-19/F, Kerry Plaza, 1 Zhongxinsi Road, Futian, Shenzhen, Guangdong. Postcode: 518046

Tel:+86 755 8860 0388

Fax:

Email:kangda@kangdalawyers.com

HaikouMore

Add.:Room 1008-1009, Building A, HUACAI Center, No. 86 Bihai Avenue, Meilan District, Haikou, Hainan. Postcode: 570208

Tel:+86 898 6625 4181

Fax:+86 898 6625 5316

Email:kangda@kangdalawyers.com

ShanghaiMore

Add.:Room 905, Tower C, One East, 768 South 1st Zhongshan Road, Huangpu District, Shanghai, 200023

Tel:+86 21 6390 1100

Fax:

Email:kangda@kangdalawyers.com

GuangzhouMore

Add.:Room 2901, Litong Plaza, 32 Zhujiang East Road, Tianhe District, Guangzhou, Guangdong. Postcode: 510510

Tel:+86 20 3739 2666

Fax:

Email:kangda@kangdalawyers.com

HangzhouMore

Add.:Room 1501-1503, Building 2, Xizi International Center, Shangcheng District, Hangzhou, Zhejiang. Postcode: 310002

Tel:+86 571 8577 9929

Fax:

Email:kangda@kangdalawyers.com

ShenyangMore

Add.:421/F, Building C, Royal WanXin International Mansion, No. 390 Qingnian Avenue, Nanhu Subdistrict, Heping District, Shenyang, Liaoning. Postcode: 110004

Tel:+86 24 2250 3388

Fax:

Email:kangda@kangdalawyers.com

NanjingMore

Add.:26/F, Building A, GE World, 888 Yingtian street, Nanjing, Jiangsu. Postcode: 210008

Tel:+86 25 8411 1616

Fax:

Email:kangda@kangdalawyers.com

TianjinMore

Add.:Room 2601, Maoye Tower, 78 Haihe East Road, Hebei District, Tianjin. Postcode: 300141

Tel:+86 22 2445 9827

Fax:

Email:kangda@kangdalawyers.com

HezeMore

Add.:19/F, West unit, Building B, Hejian Digital building, Renmin Road, Economic Development Zone, Heze, Shandong. Postcode: 274005

Tel:+86 530 5566 148

Fax:

Email:kangda@kangdalawyers.com

ChengduMore

Add.:Room 1101, Building 1, Square One, 18 Dongyu Street, Jinjiang District, Chengdu, Sichuan. Postcode: 610072

Tel:+86 28 8774 7485

Fax:

Email:kangda@kangdalawyers.com

SuzhouMore

Add.:12th Floor, Ideal Innovation Building A, No.69 Jiuzhang Road, Suzhou Industrial Park, Suzhou, Jiangsu. Postcode: 215316

Tel:+86 512 6758 6952

Fax:+86 512 6758 6972

Email:kangda@kangdalawyers.com

HohhotMore

Add.:Room 1101, 11/F, Block A, Yutai Business Plaza, Zhaowuda Road, Jinqiao Development Zone, Hohhot, Inner Mongolia. Postcode: 010041

Tel:+86 471 5166 277

Fax:

Email:kangda@kangdalawyers.com

Hong KongMore

Add.:SHOP 5 ON 1ST FLOOR KEYBOND COMMERCIAL BUILDING NO.38 FERRY STREET KOWLOON

Tel:+86 852 2333 9989

Fax:+86 852 2333 9186

Email:kangda@kangdalawyers.com

WuhanMore

Add.:20th Floor, CITIC Taifu Building, No.1627 Zhongshan Avenue, Jiang'an District, Wuhan, Hubei. Postcode: 528451

Tel:+86 27 5926 5991

Fax:

Email:kangda@kangdalawyers.com

ZhengzhouMore

Add.:12/F, Building 10, Kineer Center, 51 Nongye South Road, Zhengdong New District, Jinshui District, Zhengzhou, Henan. Postcode: 450046

Tel:+86 371 8895 9887

Fax:

Email:kangda@kangdalawyers.com

ChangshaMore

Add.:32/F, The Sixth Capital Xingye IEC Building, 567 Section 3, Furong Middle Road, Yuhua District, Changsha, Hunan. Postcode: 410021

Tel:+86 731 8218 3551

Fax:+86 731 8218 3551

Email:kangda@kangdalawyers.com

XiamenMore

Add.:23/F, Xinjingdi Building, 469 Gaolin Middle Road, Huli District, Xiamen, Fujian. Postcode: 361016

Tel:+86 592 5211 009

Fax:

Email:kangda@kangdalawyers.com

ChongqingMore

Add.:10/F, Jinjia Guoji Building, 10 Guihua Street, Jiangbei District, Chongqing. Postcode: 400020

Tel:+86 23 6775 9966

Fax:

Email:kangda@kangdalawyers.com

HefeiMore

Add.:30/F, Block B, West Tower, Huarun Building, Shushan District, Hefei, Anhui. Postcode: 230071

Tel:+86 551 62930997

Fax:

Email:kangda@kangdalawyers.com

NingboMore

Add.:27F, Building 5, Ningbo New World Centre, No.51, Sanyanqiao Street, Yinzhou District, Ningbo (Ningbo Tower - 27F), Zhejiang. Postcode: 315199

Tel:+86 574 8737 8737

Fax:

Email:kangda@kangdalawyers.com

JinanMore

Add.:Room 2513, 25/F, Bojing Building, Shuntai Square No. 933, Shuntai North Road, High-tech District, Jinan, Shandong. Postcode: 250101

Tel:+86 531 8828 5613

Fax:

Email:kangda@kangdalawyers.com

KunmingMore

Add.:10th Floor, Building B, Rongcheng Youjun, Xishan District, Kunming, Yunnan. Postcode: 650034

Tel:+86 871 6517 9639

Fax:

Email:kangda@kangdalawyers.com

NanchangMore

Add.:53rd Floor, Huahao Center, No.1391 Honggu Middle Avenue, Honggutan District, Nanchang, Jiangxi. Postcode: 330038

Tel:+86 791 8678 9099

Fax:

Email:kangda@kangdalawyers.com

Privacy Policy

Kangda Law Firm is a comprehensive law firm established in China. The information on our website is for your reference only and shall not be regarded as a legal opinion or advice for visitors to the site, and should not be used as the basis for an action or omission.

We have the intellectual property rights to the words and pictures and other information contained on this website. Please do not reprint or use it without authorization.

The third party websites with hyperlinks to this site are not under this control and are for your convenience only and do not assume any express, implied warranty or liability to visitors of such sites.

Welcome to this website and please contact us for any questions.