EN 中文

原创
精选案例

上市公司收购管理办法、上市公司重大资产重组管理办法修订浅析

Author:张雨晨 刘鹏 | 2020.03.24


《中华人民共和国证券法》(2019年修订)于2020年3月1日正式实施,为了配合新《证券法》实施下资本市场业务,中国证监会于近日发布《关于修改部分证券期货规章的决定》(第166号令),对13部证券期货规章进行打包修订。本文主要就此次修订后的《上市公司收购管理办法》、《上市公司重大资产重组管理办法》的主要变化进行分析:


《上市公司收购管理办法》修订后的主要变化

一、完善持股5%以上股东信息披露要求

1、调整持股5%以上股东增减持股份的信息披露和操作要求

持有上市公司5%股份以上的投资者及其一致行动人,其拥有权益的股份占该上市公司已发行股份的比例每增加或者减少5%,应当进行报告和公告。在该事实发生之日起至公告后3日内,不得再行买卖该上市公司的股票,但中国证监会规定的情形除外。

2、增加持股5%以上股东持股变动达到1%时的信息披露要求

持有上市公司5%股份以上的投资者及其一致行动人,其拥有权益的股份占该上市公司已发行股份的比例每增加或者减少1%,应当在该事实发生的次日通知该上市公司,并予公告。

3、明确超比例增持股份不得行使表决权的期限

持有上市公司5%股份以上的投资者及其一致行动人,违反上述两种情况的在其买入上市公司股份后的36个月内,对该超过规定比例部分的股份不得行使表决权。

4、增加简式权益变动报告书披露要求

投资者及其一致行动人不是上市公司的第一大股东或者实际控制人,其拥有权益的股份达到或者超过该公司已发行股份的5%,但未达到20%的,应当编制的简式权益变动报告书中增加披露增持股份的资金来源、在上市公司中拥有权益的股份变动的时间及方式。

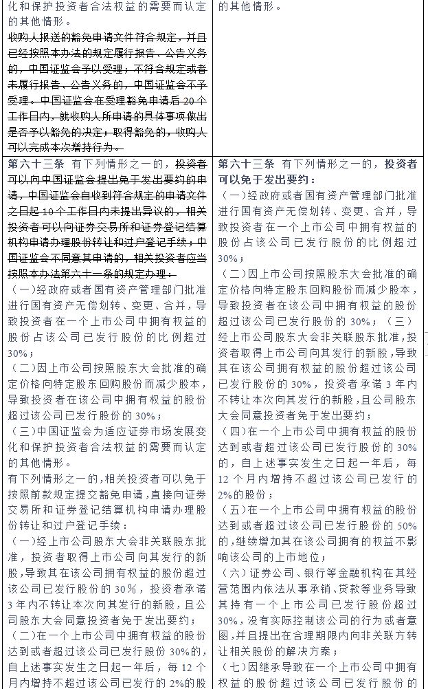
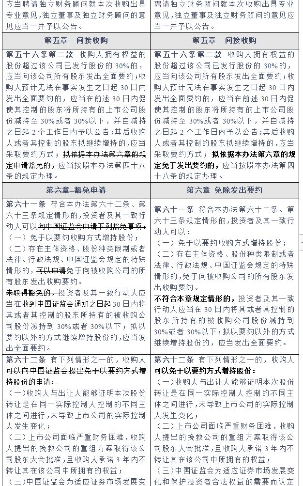
二、取消要约收购义务豁免行政许可

新实施的《证券法》取消了上市公司收购要约义务豁免的审批程序,本次《上市公司收购管理办法》相应对原第六章内容进行调整,将第六章名由“要约申请”改为“免除发出要约”,并同步调整了免除发出要约的相关表述。

三、延长上市公司收购中收购人所持被收购公司股份的锁定期限

上市公司收购中,收购人持有的被收购公司的股份,在收购完成后18个月内不得转让。但收购人在被收购公司中拥有权益的股份在同一实际控制人控制的不同主体之间进行转让的除外。

四、调整服务机构准入资格要求

新实施的《证券法》将证券服务机构的准入方式由审批改为备案(投资咨询机构除外),本次《上市公司收购管理办法》相应调整了相关内容。


《上市公司重大资产重组管理办法》修订后的主要变化

一、进一步明确了控股股东、实际控制人违法违规行为的法律责任

本次《上市公司重大资产重组管理办法》进一步明确了上市公司或者其他信息披露义务人未按照《上市公司重大资产重组管理办法》规定报送重大资产重组有关报告或者履行信息披露义务的,以及上市公司控股股东、实际控制人组织、指使从事上述违法违规行为,或者隐瞒相关事项导致发生上述情形的法律责任。

二、明确欺诈发行股份购买资产的法律责任

本次《上市公司重大资产重组管理办法》明确了上市公司的控股股东、实际控制人组织、指使或者隐瞒相关事项导致上市公司或者其他信息披露义务人报送的报告或者披露的信息存在虚假记载、误导性陈述或者重大遗漏的,上市公司发行股份购买资产,在其公告的有关文件中隐瞒重要事实或者编造重大虚假内容的,上市公司的控股股东、实际控制人组织、指使前述行为的法律责任。

三、存托凭证可用于购买资产或者与其他公司合并

新实施的《证券法》将存托凭证纳入监管范围,本次《上市公司重大资产重组管理办法》相应在上市公司购买资产或者与其他公司合并的支付方式中新增存托凭证。

四、调整服务机构准入资格要求

新实施的《证券法》将证券服务机构的准入方式由审批改为备案(投资咨询机构除外),本次《上市公司重大资产重组管理办法》相应调整了相关内容。

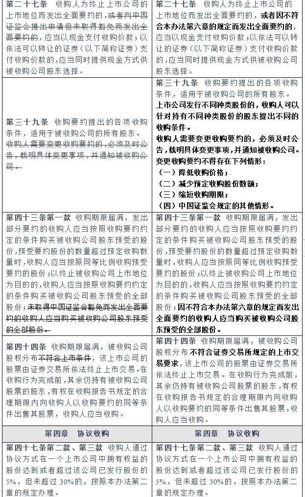
附《上市公司收购管理办法》修订内容对比:

《上市公司重大资产重组管理办法》修订内容对比:

Contact Us

BeijingMore

Add.:8/F, Emperor Group Centre, No.12D, Jianwai Avenue, Chaoyang District, Beijing, P.R.China. Postcode: 100022

Tel:+86 10 5086 7666

Fax:+86 10 5691 6450

Email:kangda@kangdalawyers.com

Xi'anMore

Add.:7&15/F, ICLOUD Center, 139 Taibai South Road, Yanta District, Xi'an, Shaanxi. Postcode: 710061

Tel:+86 29 8836 0129

Fax:

Email:kangda@kangdalawyers.com

ShenzhenMore

Add.:T1-19/F, Kerry Plaza, 1 Zhongxinsi Road, Futian, Shenzhen, Guangdong. Postcode: 518046

Tel:+86 755 8860 0388

Fax:

Email:kangda@kangdalawyers.com

HaikouMore

Add.:Room 1008-1009, Building A, HUACAI Center, No. 86 Bihai Avenue, Meilan District, Haikou, Hainan. Postcode: 570208

Tel:+86 898 6625 4181

Fax:+86 898 6625 5316

Email:kangda@kangdalawyers.com

ShanghaiMore

Add.:Room 905, Tower C, One East, 768 South 1st Zhongshan Road, Huangpu District, Shanghai, 200023

Tel:+86 21 6390 1100

Fax:

Email:kangda@kangdalawyers.com

GuangzhouMore

Add.:Room 2901, Litong Plaza, 32 Zhujiang East Road, Tianhe District, Guangzhou, Guangdong. Postcode: 510510

Tel:+86 20 3739 2666

Fax:

Email:kangda@kangdalawyers.com

HangzhouMore

Add.:Room 1501-1503, Building 2, Xizi International Center, Shangcheng District, Hangzhou, Zhejiang. Postcode: 310002

Tel:+86 571 8577 9929

Fax:

Email:kangda@kangdalawyers.com

ShenyangMore

Add.:421/F, Building C, Royal WanXin International Mansion, No. 390 Qingnian Avenue, Nanhu Subdistrict, Heping District, Shenyang, Liaoning. Postcode: 110004

Tel:+86 24 2250 3388

Fax:

Email:kangda@kangdalawyers.com

NanjingMore

Add.:26/F, Building A, GE World, 888 Yingtian street, Nanjing, Jiangsu. Postcode: 210008

Tel:+86 25 8411 1616

Fax:

Email:kangda@kangdalawyers.com

TianjinMore

Add.:Room 2601, Maoye Tower, 78 Haihe East Road, Hebei District, Tianjin. Postcode: 300141

Tel:+86 22 2445 9827

Fax:

Email:kangda@kangdalawyers.com

HezeMore

Add.:19/F, West unit, Building B, Hejian Digital building, Renmin Road, Economic Development Zone, Heze, Shandong. Postcode: 274005

Tel:+86 530 5566 148

Fax:

Email:kangda@kangdalawyers.com

ChengduMore

Add.:Room 1101, Building 1, Square One, 18 Dongyu Street, Jinjiang District, Chengdu, Sichuan. Postcode: 610072

Tel:+86 28 8774 7485

Fax:

Email:kangda@kangdalawyers.com

SuzhouMore

Add.:12th Floor, Ideal Innovation Building A, No.69 Jiuzhang Road, Suzhou Industrial Park, Suzhou, Jiangsu. Postcode: 215316

Tel:+86 512 6758 6952

Fax:+86 512 6758 6972

Email:kangda@kangdalawyers.com

HohhotMore

Add.:Room 1101, 11/F, Block A, Yutai Business Plaza, Zhaowuda Road, Jinqiao Development Zone, Hohhot, Inner Mongolia. Postcode: 010041

Tel:+86 471 5166 277

Fax:

Email:kangda@kangdalawyers.com

Hong KongMore

Add.:SHOP 5 ON 1ST FLOOR KEYBOND COMMERCIAL BUILDING NO.38 FERRY STREET KOWLOON

Tel:+86 852 2333 9989

Fax:+86 852 2333 9186

Email:kangda@kangdalawyers.com

WuhanMore

Add.:20th Floor, CITIC Taifu Building, No.1627 Zhongshan Avenue, Jiang'an District, Wuhan, Hubei. Postcode: 528451

Tel:+86 27 5926 5991

Fax:

Email:kangda@kangdalawyers.com

ZhengzhouMore

Add.:12/F, Building 10, Kineer Center, 51 Nongye South Road, Zhengdong New District, Jinshui District, Zhengzhou, Henan. Postcode: 450046

Tel:+86 371 8895 9887

Fax:

Email:kangda@kangdalawyers.com

ChangshaMore

Add.:32/F, The Sixth Capital Xingye IEC Building, 567 Section 3, Furong Middle Road, Yuhua District, Changsha, Hunan. Postcode: 410021

Tel:+86 731 8218 3551

Fax:+86 731 8218 3551

Email:kangda@kangdalawyers.com

XiamenMore

Add.:23/F, Xinjingdi Building, 469 Gaolin Middle Road, Huli District, Xiamen, Fujian. Postcode: 361016

Tel:+86 592 5211 009

Fax:

Email:kangda@kangdalawyers.com

ChongqingMore

Add.:10/F, Jinjia Guoji Building, 10 Guihua Street, Jiangbei District, Chongqing. Postcode: 400020

Tel:+86 23 6775 9966

Fax:

Email:kangda@kangdalawyers.com

HefeiMore

Add.:30/F, Block B, West Tower, Huarun Building, Shushan District, Hefei, Anhui. Postcode: 230071

Tel:+86 551 62930997

Fax:

Email:kangda@kangdalawyers.com

NingboMore

Add.:27F, Building 5, Ningbo New World Centre, No.51, Sanyanqiao Street, Yinzhou District, Ningbo (Ningbo Tower - 27F), Zhejiang. Postcode: 315199

Tel:+86 574 8737 8737

Fax:

Email:kangda@kangdalawyers.com

JinanMore

Add.:Room 2513, 25/F, Bojing Building, Shuntai Square No. 933, Shuntai North Road, High-tech District, Jinan, Shandong. Postcode: 250101

Tel:+86 531 8828 5613

Fax:

Email:kangda@kangdalawyers.com

KunmingMore

Add.:10th Floor, Building B, Rongcheng Youjun, Xishan District, Kunming, Yunnan. Postcode: 650034

Tel:+86 871 6517 9639

Fax:

Email:kangda@kangdalawyers.com

NanchangMore

Add.:53rd Floor, Huahao Center, No.1391 Honggu Middle Avenue, Honggutan District, Nanchang, Jiangxi. Postcode: 330038

Tel:+86 791 8678 9099

Fax:

Email:kangda@kangdalawyers.com

Privacy Policy

Kangda Law Firm is a comprehensive law firm established in China. The information on our website is for your reference only and shall not be regarded as a legal opinion or advice for visitors to the site, and should not be used as the basis for an action or omission.

We have the intellectual property rights to the words and pictures and other information contained on this website. Please do not reprint or use it without authorization.

The third party websites with hyperlinks to this site are not under this control and are for your convenience only and do not assume any express, implied warranty or liability to visitors of such sites.

Welcome to this website and please contact us for any questions.