EN 中文

原创
精选案例

从0到1:全景类型化解析互联网医疗行业的法律风险

Author:张广 魏旻 | 2020.03.12


疫情期间,互联网医疗线上服务的优势凸显,既符合疫情防控的要求,又满足了患者就诊需求,成为抗击疫情“第二战场”。早在疫情暴发前,互联网医疗专门性政策文件已陆续出台,疫情期间更出台了《关于在疫情防控中做好互联网诊疗咨询服务工作的通知》等文件,国家对互联网医疗不断加强扶持发展力度。近期,浙江、天津、上海等省市,将“互联网+医疗”纳入医保范畴,一道道阻碍互联网医疗发展的关卡或将被彻底打破。

互联网医疗迎来时代发展新机遇,诸多企业、医疗机构正瞄准进军该行业。北京市康达律师事务所i医法律服务团队长期深耕于医疗大健康法律服务领域,专注研究互联网医疗领域法律问题。针对互联网医疗行业特点,梳理互联网医疗行业中的法律和从业风险,并对相关从业者作出风险提示。


互联网医疗迎来发展机遇

疫情期间,不仅各大公立医院均开放互联网线上服务,互联网医疗平台推出了疫情问诊专区,诸多医疗机构也都在考虑提供互联网诊疗服务。据数据统计,微信开设的“新冠肺炎疫情专区”在短短10日内服务超过千万用户,核心服务日接口调用次数超过十亿。2020年春节期间,互联网医疗在线问诊领域独立app日活最高峰达到了671.2万人,最大涨幅接近160万人,涨幅31.28%。据不完全统计,超过200家公立医院开展新冠肺炎免费互联网诊疗/线上咨询服务。上海首张公立医院互联网医院牌照——上海徐汇区中心医院贯众互联网医院已获批,同时还有上海市第六人民医院、上海市儿童医院、上海市第九人民医院等多家医疗机构,正在着手申请互联网医院牌照。

目前,互联网医疗行业市场规模由2009年的2亿元提升到了2018年的491亿元,十年间行业市值规模增长了245.5倍。各大互联网巨头企业也纷纷进入互联网医疗市场,如微医获得的总投资超过90亿元,平安好医生港股市值达到829亿元,阿里健康更是高达1859亿元。马云更是曾预言“中国下一个首富,一定在大健康领域”。

借助国家对互联网医疗的积极鼓励政策,传统医疗向互联网线上医疗的转型势在必行,医疗从业者、投资人、大健康产业服务者现在入局也为时未晚。但收益与风险并存,作为新鲜事物的互联网医疗,如何做到合法合规、如何规避经营风险和法律风险,创设线上线下的经营模式,是每一个入局互联网医疗行业者的不可回避的问题。


互联网医疗的类型

互联网医疗经过十余年的发展,目前已逐渐形成了以互联网医院和第三方医疗服务平台为领跑者,包含互联网健康咨询、互联网诊疗、互联网医院、远程医疗、互联网+护理、第三方医疗服务平台等六大服务类型在内的大行业。

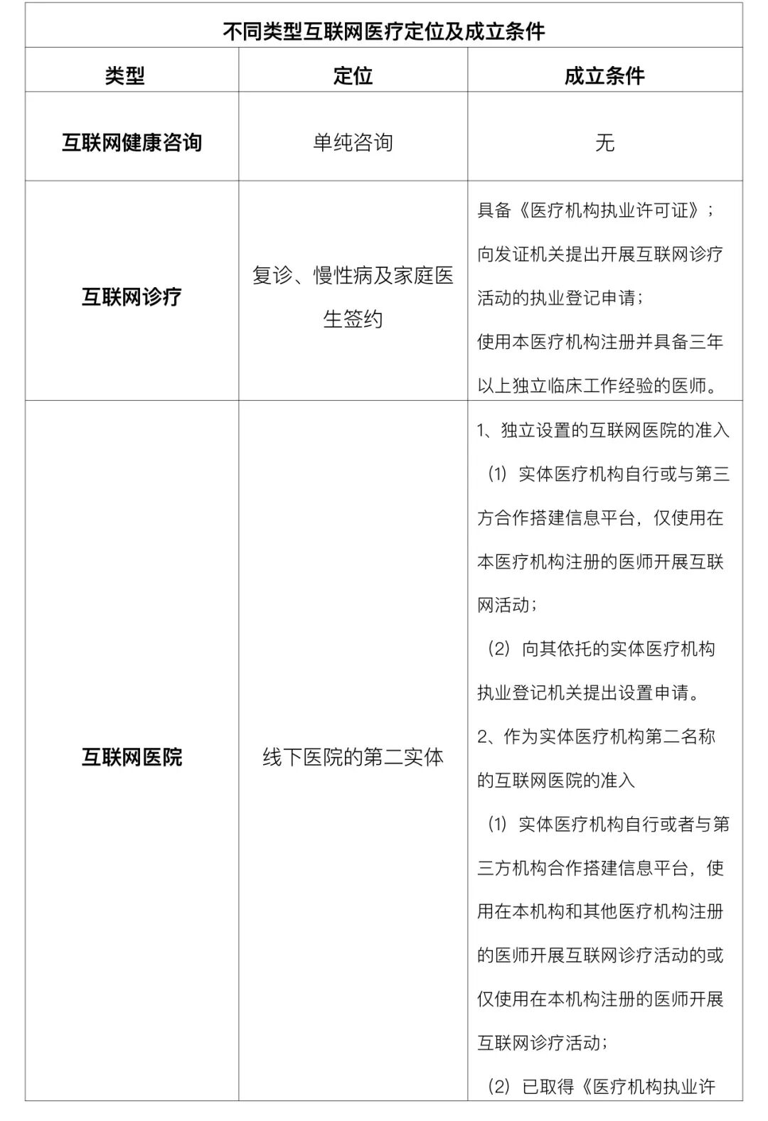
(一)互联网健康咨询

互联网健康咨询是由医疗机构或第三方平台开展,对咨询者提供线上健康评估、健康指导、健康宣教、就诊指导、心理疏导等非诊疗行为的服务。

互联网健康咨询的行业准入门槛较低,因此医疗机构或者第三方平台可非常方便开展该服务,目前市面上具备互联网健康咨询的平台众多。例如疫情期间各医院和平台开展的问诊服务、微信页面的咨询专区、平安好医生的快速问诊栏目、有问必答网快速问医生等。

(二)互联网诊疗

互联网诊疗是指医疗机构利用在本机构注册的医师,通过互联网等信息技术开展部分常见病、慢性病复诊和“互联网+”家庭医生签约服务。

互联网诊疗主要由线下实体医院利用本机构的医师自主开展,且针对疾病范围有限。如疫情期间,线下实体医院的医生通过电话问诊、网络问诊等做出诊断、开具处方的行为就是互联网诊疗行为,互联网诊疗实际上是诊疗行为运用互联网技术得以延伸的表现,其实本质上还是诊疗行为。

(三)互联网医院

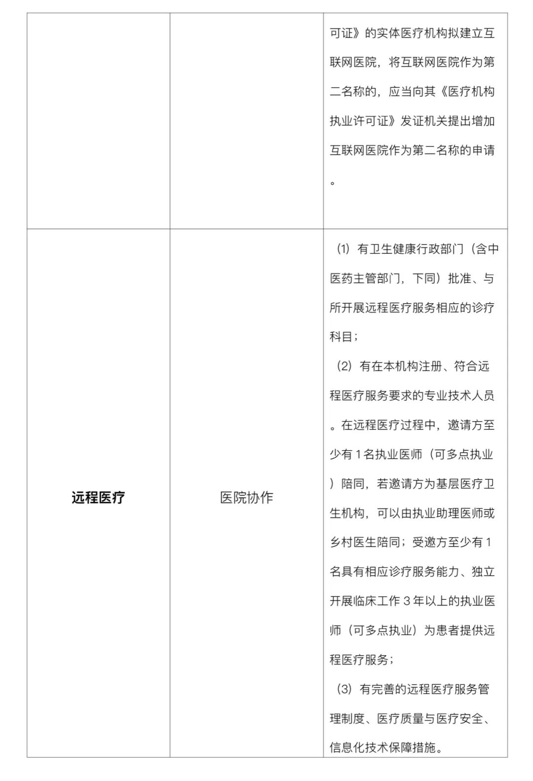
互联网医院包括作为实体医疗机构第二名称的互联网医院,以及依托实体医疗机构独立设置的互联网医院。互联网医院虽然并不是实体医院,但其功能和作用和实体医院类似,故按照《医疗机构管理条例》、《医疗机构管理条例实施细则》对互联网医院实行准入管理。

实践中,互联网医院是最为常见的互联网医疗模式,知名者如微医网,原本是互联网挂号平台出身,后来整合自身积累的上下游资源,打造乌镇互联网医院,与全国数千家医院建立合作关系,集中医疗资源,成为行业领跑者。

就业务模式而言,互联网医院主要有以下两种:一是患者在互联网医院直接就诊,通过预诊,不需要面诊者可以直接就诊,需要面诊者前往线下预约医生,形成初诊病例后,再通过互联网医院进行复诊服务。

 

 

二是通过视频问诊,直接作出诊断,开出电子处方,通过药师审核,发送至线下药店,方便患者购药。

 

 

(四)远程医疗

远程医疗通常包括远程会诊和远程诊断。在医疗资源稀缺的社会背景下,通过远程医疗可以实现优质医疗资源的下沉和流动,提高医疗服务的水平。

实现远程医疗的方式有两种:

(1)B2B平台模式,即某医疗机构(以下简称邀请方)直接向其他医疗机构(以下简称受邀方)发出邀请,受邀方运用通讯、计算机及网络技术等信息化技术,为邀请方患者诊疗提供技术支持的医疗活动,双方通过协议明确责权利;

 

 

(2)B2C平台模式,即邀请方或第三方机构搭建远程医疗服务平台,受邀方以机构身份在该平台注册,邀请方通过该平台发布需求,由平台匹配受邀方或其他医疗机构主动对需求做出应答,运用通讯、计算机及网络技术等信息化技术,为邀请方患者诊疗提供技术支持的医疗活动。邀请方、平台建设运营方、受邀方通过协议明确责任权利。

 

 

合作开展远程医疗的案例比比皆是,如中日友好医院、301医院等远程医疗会诊,近期在援助武汉医疗队抗击疫情期间,远在北京、广州、上海等地的医学专家,也一直通过远程视频会诊对武汉的危重症患者进行会诊,并提供治疗方案,打破了医疗资源地域差异化限制。

(五)互联网+护理

2019年1月22日,国家卫健委颁布了《“互联网+护理服务”试点工作方案》,大力推进“互联网+护理服务”方案,鼓励各地积极探索,创新护理服务模式,满足多样化、多层次的健康需求。依据工作方案的要求,“互联网+护理服务”重点是为高龄或失能老年人、康复期患者和终末期患者等行动不便的人群,提供慢病管理、康复护理、专项护理、健康教育、安宁疗护等护理服务。

 

试点推广后,如北京市朝阳区、石景山区已确定“互联网 护理服务”工作开展方案,试点医院均与“金牌护士”互联网护理服务信息平台达成合作,即将依托平台建立医院专属的线上护理服务中心,根据试点方案的规范和要求,开展居家护理服务。

(六)第三方医疗服务平台

第三方医疗服务平台是一个范围很广的概念,可以理解为医疗机构、互联网医院之外的,其他为互联网医疗提供支持、服务的第三方平台,具有辅助性定位,包括信息服务平台和便捷服务两大部分内容。

信息服务平台内容包括医学影像、健康档案、检验报告、电子病历等,便捷服务包括在线预约诊疗、候诊提醒、划价缴费、诊疗报告查询、药品配送等。如叮当快药提供药店信息和药品配送服务,迪安诊断提供第三方诊断服务等。


法理风险提示

互联网医疗行业的法律风险,不同于传统医疗行业。互联网医疗政策不断出台,法规体系尚未完善,法律漏洞和风险都较大。因此医疗机构或者第三方平台需要更加专业化的法律建议和处理方案,评估和化解法律风险。

通过对互联网医疗类型化分析,我们总结了不同类型模式下互联网医疗的法律风险点并提出初步建议,供参考:

(一)互联网健康咨询

互联网健康咨询虽然准入门槛较低,但在法律上很难区分“诊疗行为”与“非诊疗健康咨询行为” 的范畴,容易出现界定的模糊地带。医疗机构除常规的一般咨询外,如挂号咨询、就诊导医等,还涉及到对患者表达的症状或健康问题进行解答,这种解答是否属于诊疗行为,严格意义上来说,仅就上述问题咨询提供倾向性的意见建议,不能算诊疗行为。诊疗行为或称诊疗活动,《医疗机构管理条例实施细则》第八十八条规定:“诊疗活动是指通过各种检查,使用药物、器械及手术等方法,对疾病作出判断和消除疾病、缓解病情、减轻痛苦、改善功能、延长生命、帮助患者恢复健康的活动。”在线服务者提供建议性的回答,不具有诊断疾病、开具处方等诊疗行为。

但是如何确保上述行为不触及诊疗行为的法律红线,建议由专业的互联网医疗律师团队对互联网咨询行为进行合规审查,并草拟服务知情同意书,或设置相关风险告知和提示内容,以此类方式确保平台的健康咨询服务合法性,并且有效规避经营风险。

 

 

 

(二)互联网诊疗

互联网诊疗行为属于诊疗行为,执业医师与患者存在医疗服务关系,如果没有尽到注意义务对患者造成损害,医师应当承担相应的赔偿责任。

根据《互联网诊疗管理办法(试行)》的规定,医疗机构和医师开展互联网诊疗时,应注意以下风险:

(1)互联网诊疗的首要限制是不得对首诊患者开展互联网诊疗活动。根据目前的相关规定,医疗机构仅可在线对部分常见病、慢性病复诊和通过“互联网+”家庭医生签约服务的患者提供诊疗服务。就诊中,当患者出现病情变化需要医务人员亲自诊查时,医疗机构及其医务人员应当立即终止互联网诊疗活动,引导患者到实体医疗机构就诊。

(2)在与患者进行“互联网+”家庭医生签约时,应当在协议中告知患者服务内容、流程、双方责任和权利以及可能出现的风险等,并签订知情同意书。建议该知情同意书交由互联网医疗行业的专业律师草拟,以降低风险。

(3)医师在诊疗时应尽到注意义务,除应当向患者说明病情及诊疗方案外,还应告知患者互联网诊疗的风险。医师在互联网诊疗过程中存在告知不足时,医疗机构将可能承担侵权责任。

(4)线上诊疗应当为患者建立电子病历,且符合《医疗机构病历管理规定》和《电子病历基本规范(试行)》等相关文件要求,并按照规定进行管理。

(5)线上诊疗应严格遵守《处方管理办法》等处方管理规定。在线开具的处方必须有医师电子签名(应符合《电子签名法》对电子签章的法律规定),经药师审核后,才可进行药品配送,且不得开具麻醉药品、精神药品等特殊管理药品的处方。为低龄儿童(6岁以下)开具互联网儿童用药处方时,应当确认患儿有监护人和相关专业医师陪伴。

(6)线上诊疗需要妥善保管患者信息,严格执行信息安全和医疗数据保密的有关法律法规。若有非法买卖、泄露患者信息的行为,医疗机构将可能被追究相关责任。

(三)互联网医院

在《互联网医院管理办法(试行)》中,针对互联网医院的告知义务、服务对象、开具处方等有一系列系统性的规定,医疗机构或企业在开办互联网医院的过程中,应当注意合规,避免风险。互联网医院需要注意以下风险:

(1)互联网医院要么本身是实体医疗机构决定新增开展互联网医院服务范围,要么是第三方与实体医疗机构共同申请互联网医院,就目前的法律要求而言,互联网医院必须有相应的实体医疗机构作为依托。

(2)互联网医院提供诊疗服务的医师,应当依法取得相应执业资质,在依托的实体医疗机构或其他医疗机构注册,具有3年以上独立临床工作经验。值得注意的是,规定并不要求医师按照多点执业在实体医疗机构进行备案登记,而是仅在相关医疗机构注册,满足相应的执业资质即可。

(3)互联网医院须对患者进行互联网医院和诊疗的特殊风险提示,并且取得患者的知情同意,故该互联网医院的知情同意和告知文本的写作非常关键。

(4)互联网医院目前原则上仍以部分常见病、慢性病和家庭医生签约服务的服务范围为主,患者在实体医疗机构就诊,由接诊的医师通过互联网医院邀请其他医师进行会诊时,会诊医师可以出具诊断意见并开具处方;患者未在实体医疗机构就诊,医师只能通过互联网医院为部分常见病、慢性病患者提供复诊服务。互联网医院可以提供家庭医生签约服务。患者病情出现变化或存在其他不适宜在线诊疗服务的,医师应引导患者到实体医疗机构就诊。

(5)在线开具处方要更加规范,医师应当掌握患者病历资料,确定患者在实体医疗机构明确诊断为某种或某几种常见病、慢性病后,可针对相同诊断的疾病在线开具处方。

所有在线诊断、处方必须有医师电子签名(应符合《电子签名法》对电子签章的法律规定)。处方经药师审核合格后方可生效。不得在互联网上开具麻醉药品、精神类药品处方以及其他用药风险较高、有其他特殊管理规定的药品处方。为低龄儿童(6岁以下)开具互联网儿童用药处方时,应确定患儿有监护人和相关专业医师陪伴。故线上诊断和处方开具时应当注意审查患者的实际年龄、具体情况、是否存在特殊药物使用等,要保证有符合资质的药师进行线上审核。

(6)建立完善的电子病历系统,根据《电子病历基本规范(试行)》对电子病历的规定,实现身份认证、数据真实、时间戳认证、全程留痕等要求。互联网医院还应当为医师购买医疗责任保险。

(7)重视信息安全。依据《互联网医院管理办法(试行)》的规定,互联网医院的信息安全保护等级为三级。互联网医院应当严格执行信息安全和医疗数据保密的有关法律法规,妥善保管患者信息,不得非法买卖、泄露患者信息。患者个人健康信息保护对线上医疗服务非常重要,要在硬件和软件上防范个人信息泄漏的法律风险。

(四)远程医疗

依据国家卫健委颁布的《远程医疗服务管理条例(试行)》的相关规定及实际操作的流程,医疗机构或第三方平台应当注意以下几点:

(1)远程医疗服务的主体为邀请方和受邀方两个医疗机构,并不是医师与患者,这点与互联网医院不同。

(2)医疗机构开展远程医疗合作必须签订合作协议。建议双方在专业的互联网医疗律师指导下起草合作协议,该协议的内容应包括合作目的、合作条件、合作内容、远程医疗流程、各方责任权利义务、医疗损害风险和责任分担等事项。合作协议可以以电子文件形式签订。

(3)邀请方应当根据患者的病情和意愿组织远程医疗服务,并向患者说明远程医疗服务内容、费用等情况,征得患者书面同意,签署远程医疗服务知情同意书。不宜向患者说明病情的,应当征得其监护人或者近亲属书面同意。

(4)医疗机构间通过远程进行会诊,受邀方提供诊断治疗意见,邀请方明确诊断治疗方案。受邀方不能单独决定诊断治疗意见。

(5)当远程医疗服务过程中发生医疗争议时,根据《远程医疗服务管理规范(试行)》的相关规定,远程会诊由邀请方承担相应法律责任,远程诊断由邀请方和受邀方共同承担相应法律责任。医疗机构与第三方机构合作开展远程医疗服务发生争议时,由邀请方、受邀方、第三方机构按照相关法律、法规和各方达成的协议进行处理,并承担相应的责任。因此在签订合作协议时,尤其应当注重各方责任分配的条款内容。

(五)互联网+护理服务

目前,互联网+护理服务处于试点探索阶段。从事互联网护理服务需注意以下几点:

(1)注意护理服务范围

互联网护理服务基于其居家特殊性,应注意服务范围问题,慎重开展护理服务。以安全、必要、有效、医疗风险低、易操作实施、消毒隔离达标、不易发生不良反应等为原则开展线下护理服务。如《北京市互联网居家护理服务项目目录(2018版)》中提出的包括压疮预防护理、鼻饲、气管切开置管的护理等3大类、25小项在内的护理内容。护理时需按照护理服务内容所要求的专业程度不同,选派对应的执业护士或专业护士进行服务。

(2)关注护理药品的使用

互联网护理服务涉及药品使用时,应持有医师开具的处方且经药师审验合格。互联网居家护理不得涉及含有麻醉药品、精神药品、医疗用毒性药品、放射性药品等特殊管理药品。

(3)护士执业的风险

注册护士应至少具备五年以上临床护理工作经验和护师以上技术职称,能够在全国护士电子注册系统中查询,且应该对派出的护士进行居家服务培训,强调在执业过程中应当严格遵守有关法律法规、职业道德规范和技术操作标准。服务过程中产生的数据资料应当全程留痕,可查询、可追溯,满足行业监管需求。试点医疗机构或互联网信息技术平台应按协议要求,为护士提供手机APP定位系统,配置护理工作记录仪,使服务全程留痕可追溯,配备一键报警装置,购买责任险、医疗意外险和人身意外险等,切实保障护士执业安全和人身安全,有效防范和应对风险。

(4)关注协议合规风险

医疗机构与第三方互联网信息技术平台开展合作时,应签订合作协议,在合作协议中,明确各自在医疗服务、信息安全、隐私保护、护患安全、纠纷处理等方面的权利义务关系。建议咨询专业律师草拟、审查合作协议,降低风险。

(六)第三方医疗服务平台

第三方医疗服务平台基于其辅助性定位及数据处理能力,其风险首先涉及患者医疗数据信息隐私性保护问题,平台需要建立完善可靠的数据管理系统,保证数据安全,一旦发生数据泄漏或者有倒卖数据的行为,将承担相应的法律责任。

其次,第三方医疗服务平台种类较多,不同类别之间医疗服务提供者、第三方平台、患者三方之间的法律关系不同,第三方平台在医疗服务中所扮演的角色不同,其所承担的法律风险也各不相同。下面将从不同角度,分析其存在的法律风险问题:

(1)第三方平台提供中介服务

第三方平台为连接医疗服务提供者和接受者之间的桥梁。患者可通过第三方平台找到对应的在平台入驻的医疗服务提供者。第三方平台是一个中间媒介。例如,阿里巴巴旗下的叮当快药就是这种模式。

在这种模式下,第三方平台是中介平台,与医疗机构药企与患者之间是居间服务合同关系。第三方平台应履行义务,保证平台上提供信息的真实性,并应对平台入驻的医疗机构和企业的资质进行审查,保障平台提供的商品符合国家标准。依据我国《合同法》第425条第二款的规定,居间人故意隐瞒与订立合同有关的重要事实或者提供虚假情况,损害委托人利益的,不得要求支付报酬并应当承担损害赔偿责任。

(2)第三方平台作为医疗服务提供者

这种情况下,第三方平台直接作为医疗服务的提供者,与患者之间是买卖合同关系或医疗服务合同关系,此时将按照买卖或服务合同规定加以规制。例如,京东旗下京东大药房的自营药店。

(3)第三方平台接受委托提供服务

实践中,部分第三方医疗服务平台辅助医疗机构从事影像诊断、检验报告、实验报告等辅助行为,其与医疗机构之间是一种委托法律关系,但直接对患者方提供服务。

医疗机构与第三方平台之间是一种委托关系。根据《合同法》规定,医疗机构作为委托方,第三方服务平台所提供的服务在医疗机构授权内,并以委托人的名义实施的行为,应由委托人承担责任。只有第三方平台在实施委托行为时有故意或重大过失时,委托人在承担责任后,可向受委托人追偿。因此,医疗机构在选择合作的第三方平台时,应谨慎选择,或由专业律师开展专项尽职调查,防范法律风险。


附件一:互联网医疗法律法规汇总

1、2009年卫生部,国务院,工业和信息化部,公安部,国家工商行政管理总局,国家安全生产监督管理总局,国家中医药管理局《关于开展全国互联网医疗保健和药品信息服务专项整治行动的通知》

2、2011年《卫生部关于申请互联网医疗保健信息服务有关问题的批复》

3、2014年《国家卫生和计划生育委员会关于推进机构远程医疗服务的意见》

4、2015年《国务院关于积极推进“互联网+”行动的指导意见》

5、2016年《“健康中国2030”规划纲要》

6、2017年北京市卫生和计划生育委员会关于印发《进一步加强北京地区互联网+健康医疗信息便民服务实施方案》的通知

7、2017年食品药品监督总局《互联网药品信息服务管理办法(2017修正)》

8、2018年《国务院办公厅关于促进“互联网+医疗健康”发展的意见》

9、2018年《国家卫生健康委员会、国家中医药管理局关于深入开展“互联网+医疗健康”便民惠民活动的通知》

10、2018年《国家卫生健康委员会、国家中医药管理局关于印发互联网诊疗管理办法(试行)等3个文件的通知(附:互联网医院管理办法(试行)、远程医疗服务管理规范(试行))》

11、2018年 国家中医药管理局《关于印发互联网诊疗管理办法(试行)等3个文件的通知》政策解读

12、2018年《北京市卫生健康委员会、北京市市场监督管理局、北京市医疗保障局关于发展和规范互联网居家护理服务的通知》

13、2018年北京市卫健委、北京市市场监督管理局、北京市医疗保障局发布《关于发展和规范互联网居家护理服务的通知的政策解读》

14、2019年《国家卫生健康委办公厅发布关于开展“互联网+护理服务”试点工作方案的通知》

15、2019年《国家医疗保障局关于完善“互联网+”医疗服务价格和医保支付政策的指导意见》

16、2020年《国家卫生健康委办公厅关于加强信息化支撑新型冠状病毒感染的肺炎疫情防控工作的通知》

17、2020年《国家卫生健康委办公厅关于在疫情防控中做好互联网诊疗咨询服务工作的通知》

18、2020年《国家卫生健康委办公厅关于加强疫情期间医疗服务管理满足群众基本就医需求的通知》


附件二:不同类型互联网医疗成立条件表格版


Contact Us

BeijingMore

Add.:8/F, Emperor Group Centre, No.12D, Jianwai Avenue, Chaoyang District, Beijing, P.R.China. Postcode: 100022

Tel:+86 10 5086 7666

Fax:+86 10 5691 6450

Email:kangda@kangdalawyers.com

Xi'anMore

Add.:7&15/F, ICLOUD Center, 139 Taibai South Road, Yanta District, Xi'an, Shaanxi. Postcode: 710061

Tel:+86 29 8836 0129

Fax:

Email:kangda@kangdalawyers.com

ShenzhenMore

Add.:T1-19/F, Kerry Plaza, 1 Zhongxinsi Road, Futian, Shenzhen, Guangdong. Postcode: 518046

Tel:+86 755 8860 0388

Fax:

Email:kangda@kangdalawyers.com

HaikouMore

Add.:Room 1008-1009, Building A, HUACAI Center, No. 86 Bihai Avenue, Meilan District, Haikou, Hainan. Postcode: 570208

Tel:+86 898 6625 4181

Fax:+86 898 6625 5316

Email:kangda@kangdalawyers.com

ShanghaiMore

Add.:Room 905, Tower C, One East, 768 South 1st Zhongshan Road, Huangpu District, Shanghai, 200023

Tel:+86 21 6390 1100

Fax:

Email:kangda@kangdalawyers.com

GuangzhouMore

Add.:Room 2901, Litong Plaza, 32 Zhujiang East Road, Tianhe District, Guangzhou, Guangdong. Postcode: 510510

Tel:+86 20 3739 2666

Fax:

Email:kangda@kangdalawyers.com

HangzhouMore

Add.:Room 1501-1503, Building 2, Xizi International Center, Shangcheng District, Hangzhou, Zhejiang. Postcode: 310002

Tel:+86 571 8577 9929

Fax:

Email:kangda@kangdalawyers.com

ShenyangMore

Add.:421/F, Building C, Royal WanXin International Mansion, No. 390 Qingnian Avenue, Nanhu Subdistrict, Heping District, Shenyang, Liaoning. Postcode: 110004

Tel:+86 24 2250 3388

Fax:

Email:kangda@kangdalawyers.com

NanjingMore

Add.:26/F, Building A, GE World, 888 Yingtian street, Nanjing, Jiangsu. Postcode: 210008

Tel:+86 25 8411 1616

Fax:

Email:kangda@kangdalawyers.com

TianjinMore

Add.:Room 2601, Maoye Tower, 78 Haihe East Road, Hebei District, Tianjin. Postcode: 300141

Tel:+86 22 2445 9827

Fax:

Email:kangda@kangdalawyers.com

HezeMore

Add.:19/F, West unit, Building B, Hejian Digital building, Renmin Road, Economic Development Zone, Heze, Shandong. Postcode: 274005

Tel:+86 530 5566 148

Fax:

Email:kangda@kangdalawyers.com

ChengduMore

Add.:Room 1101, Building 1, Square One, 18 Dongyu Street, Jinjiang District, Chengdu, Sichuan. Postcode: 610072

Tel:+86 28 8774 7485

Fax:

Email:kangda@kangdalawyers.com

SuzhouMore

Add.:12th Floor, Ideal Innovation Building A, No.69 Jiuzhang Road, Suzhou Industrial Park, Suzhou, Jiangsu. Postcode: 215316

Tel:+86 512 6758 6952

Fax:+86 512 6758 6972

Email:kangda@kangdalawyers.com

HohhotMore

Add.:Room 1101, 11/F, Block A, Yutai Business Plaza, Zhaowuda Road, Jinqiao Development Zone, Hohhot, Inner Mongolia. Postcode: 010041

Tel:+86 471 5166 277

Fax:

Email:kangda@kangdalawyers.com

Hong KongMore

Add.:SHOP 5 ON 1ST FLOOR KEYBOND COMMERCIAL BUILDING NO.38 FERRY STREET KOWLOON

Tel:+86 852 2333 9989

Fax:+86 852 2333 9186

Email:kangda@kangdalawyers.com

WuhanMore

Add.:20th Floor, CITIC Taifu Building, No.1627 Zhongshan Avenue, Jiang'an District, Wuhan, Hubei. Postcode: 528451

Tel:+86 27 5926 5991

Fax:

Email:kangda@kangdalawyers.com

ZhengzhouMore

Add.:12/F, Building 10, Kineer Center, 51 Nongye South Road, Zhengdong New District, Jinshui District, Zhengzhou, Henan. Postcode: 450046

Tel:+86 371 8895 9887

Fax:

Email:kangda@kangdalawyers.com

ChangshaMore

Add.:32/F, The Sixth Capital Xingye IEC Building, 567 Section 3, Furong Middle Road, Yuhua District, Changsha, Hunan. Postcode: 410021

Tel:+86 731 8218 3551

Fax:+86 731 8218 3551

Email:kangda@kangdalawyers.com

XiamenMore

Add.:23/F, Xinjingdi Building, 469 Gaolin Middle Road, Huli District, Xiamen, Fujian. Postcode: 361016

Tel:+86 592 5211 009

Fax:

Email:kangda@kangdalawyers.com

ChongqingMore

Add.:10/F, Jinjia Guoji Building, 10 Guihua Street, Jiangbei District, Chongqing. Postcode: 400020

Tel:+86 23 6775 9966

Fax:

Email:kangda@kangdalawyers.com

HefeiMore

Add.:30/F, Block B, West Tower, Huarun Building, Shushan District, Hefei, Anhui. Postcode: 230071

Tel:+86 551 62930997

Fax:

Email:kangda@kangdalawyers.com

NingboMore

Add.:27F, Building 5, Ningbo New World Centre, No.51, Sanyanqiao Street, Yinzhou District, Ningbo (Ningbo Tower - 27F), Zhejiang. Postcode: 315199

Tel:+86 574 8737 8737

Fax:

Email:kangda@kangdalawyers.com

JinanMore

Add.:Room 2513, 25/F, Bojing Building, Shuntai Square No. 933, Shuntai North Road, High-tech District, Jinan, Shandong. Postcode: 250101

Tel:+86 531 8828 5613

Fax:

Email:kangda@kangdalawyers.com

KunmingMore

Add.:10th Floor, Building B, Rongcheng Youjun, Xishan District, Kunming, Yunnan. Postcode: 650034

Tel:+86 871 6517 9639

Fax:

Email:kangda@kangdalawyers.com

NanchangMore

Add.:53rd Floor, Huahao Center, No.1391 Honggu Middle Avenue, Honggutan District, Nanchang, Jiangxi. Postcode: 330038

Tel:+86 791 8678 9099

Fax:

Email:kangda@kangdalawyers.com

Privacy Policy

Kangda Law Firm is a comprehensive law firm established in China. The information on our website is for your reference only and shall not be regarded as a legal opinion or advice for visitors to the site, and should not be used as the basis for an action or omission.

We have the intellectual property rights to the words and pictures and other information contained on this website. Please do not reprint or use it without authorization.

The third party websites with hyperlinks to this site are not under this control and are for your convenience only and do not assume any express, implied warranty or liability to visitors of such sites.

Welcome to this website and please contact us for any questions.