EN 中文

原创
精选案例

再论上市公司非公开发行股票所涉“保底协议”条款效力风险及应对

Author:张政 康晓阳 | 2020.03.10


2020年2月14日,中国证监会发布《关于修改<上市公司证券发行管理办法>的决定》《关于修改<创业板上市公司证券发行管理暂行办法>的决定》《关于修改<上市公司非公开发行股票实施细则>的决定》等再融资规则(本文以下统称“再融资新规”)。其中,本次修改后的《上市公司非公开发行股票实施细则》明确增加了第二十九条,即“上市公司及其控股股东、实际控制人、主要股东不得向发行对象作出保底保收益或变相保底保收益承诺,且不得直接或通过利益相关方向发行对象提供财务资助或者补偿”条款,这是中国证监会历史上首次明令禁止在非公开发行股票进行收益保底。上述规定的出台,也使得“保底协议”或“保底条款”的有效性与合规性问题再次成为资本市场的聚焦点。本文将从本次再融资新规的修订作为切入点,结合笔者的此前著述《上市公司非公开发行股票中所涉“保底协议”条款效力及风险》「1」,对新形势下“保底协议”(为便于表述,本文将“保底协议”或“保底条款”统一表述为“保底协议”)的效力及风险进行再次探讨。


何为“保底协议”

(一)、“保底协议”产生的历史背景

上市公司非公开发行股票(亦称“定向增发”),是指上市公司采用非公开方式,向特定对象发行股票的行为。该行为应当符合相关法律、法规,以及由中国证监会、相应证券交易所等证券监管机构颁布施行的其他规范性法律文件所规定的条件,并报中国证监会核准。自2006年推出至今,定向增发一直被视为上市公司再融资的最重要方式之一,而参与认购定向增发的投资人也一直在投资市场中扮演较为重要的角色。

由于上市公司定向增发通常募资规模较大,而对参与认购对象数量有严格限制,进而对单体投资者资金实力要求较高。受这些因素影响,参与定增认购的投资人通常以机构投资人为主。同时,再融资新规前适用的定向增发规则对于投资者认购的上市公司股票有较长的法定锁定期,而众多的专业化机构投资人多有公开或非公开的募资行为,投资机构管理者对募集的资金背负投资和管理责任。在市场进入长期震荡甚至持续下行的区间时,投资人普遍对于所认购股票解除锁定后的盈利预期的关注和担忧也会随之增加。凭借专业化程度高、掌握资金量大的优势,机构投资人往往在与上市公司以及其实际控制人的博弈中,话语权远高于一般个人投资者,为了在一定程度上保障自身资金的安全性及收益的稳定性,“保底协议”应运而生。

在市场多角度全方位的放大作用下,“保底协议”成为定增市场中投资方和融资方紧张关系的畸形伴生品,但其却也无奈地成为定增市场广泛适用的“潜规则”。它的出现,一方面能够满足投资方“锁定投资风险”的诉求,另一方面,成为上市公司或其实际控制人在现有制度体系外吸引巨额募集资金的筹码。

随着2017年2月证监会再融资规则的出台,严控市场过度融资等乱象,再融资市场“降温”,而对于一直存在融资需求的上市公司来说,上述规则着实提高了上市公司非公开发行融资普遍适用的“门槛”。原有的博弈平衡逐渐倾斜,非公开发行市场上手握资金的投资者话语权愈发强大,与“保底协议”相关的交易安排频现。而后期随着通过定增入股的投资者所持股票逐步限售解禁,相关争议纠纷随之暴露。

(二)“保底协议”的常见类型与表述

实践上看,“保底协议”一般操作程序为投资方在认购上市公司非公开发行股票的过程中,与发行人控股股东/实际控制人签订协议或在认购协议的补充协议中设置条款,以保证至少享有一定数额的最低收益的情形。

“保底协议”主要有两种形式,一类是投资人与发行人股东/实际控制人签订的单项保底协议,由双方约定投资者最低收益,一般而言若股票解禁时投资者收益未达到约定,发行人股东/实际控制人须进行补偿或者股份回购;另一类投资人与股东/实际控制人签订的双向保底协议,也是由双方约定投资者最低收益,但是在此基础上增加了发行人股东/实际控制人的保底收益权限,也就是若股票解禁时投资者收益超过约定收益,发行人股东/实际控制人对于超出的收益部分按约定比例享有分配权。

根据笔者通过公开数据的搜集所获取的有限资料进行整理,“保底协议”常见的表述形式包括:

1、投资人认购上市公司非公开发行的股份,若投资人持有的股票在锁定期解禁后六个月内减持,通过大宗交易平台转让的价格低于特定价格的,大股东以约定金额补偿投资人,补偿金额的具体计算方式为(特定价格-投资人通过大宗交易平台转让的价格)×投资人实际认购股份数,如限售期内存在分红等情况,补偿款作相应调整。相应补偿款应当在大宗交易转让后三个交易日内进行货币支付。(参见*ST东南(002263.SZ)2011年非公开发行:李爱娟、浙江大东南集团有限公司合同纠纷二审民事判决书((2015)浙商终字第144号))

2、投资人通过发行“资产管理计划”的方式,以特定价格认购发行人非公开发行的股份;大股东保证投资人认购金额的本金安全并获得特定比例的年化固定收益;如投资人认购的全部股份的出售或处置所得(包括认购股份在持有期间的现金分红)超过投资人认购金额及固定收益,投资人应向大股东支付特定比例的超额收益。(参见黔轮胎A(000589.SZ)2013年非公开发行:明朝勇、贵阳市工业投资(集团)有限公司证券交易合同纠纷二审民事判决书((2017)最高法民终492号))

3、投资人按协议约定的价格和股数认购上市公司非公开发行的股票。若净收益低于保底收益,上市公司特定股东承诺补足投资人净收益和保底收益之间的差价,上市公司实际控制人对此补足事宜承担连带责任。

若出现上述情况,上市公司特定股东承诺在投资人或其控制的关联公司出售全部认购股份后特定工作日内,以现金方式向投资人补足净收益和保底收益之间的差价,投资人开具发票给上市公司特定股东,投资人因分享收益而产生的税收,由投资人自行承担。逾期支付的,违约方须额外承担应汇金额每天万分之五的违约金。

投资人或其控制的关联公司应事先告知上市公司特定股东在出售期内关于出售认购股份的交易安排,有关交易清单应在每笔交易结束后特定工作日内提供给上市公司特定股东。在认购股份出售完毕后特定工作日内,投资人或其控制的关联公司和上市公司特定股东确认投资收益情况,并确定是否有按协议约定需要补足的具体金额。

除投资人自身原因外,其余原因导致保底协议无效的,上市公司特定股东应赔偿投资人损失,投资人损失为净收益低于保底收益的差额部分,实际控制人对上市公司特定股东的赔偿责任承担连带担保责任。(参见拓日新能(002218.SZ)2011年非公开发行:宁波正业控股集团有限公司与上海嘉悦投资发展有限公司、陈五奎与公司有关的纠纷案民事判决书((2012)闵民二(商)初字第1832号、(2013)沪一中民四(商)终字第574号)。


与“保底协议”相关规则的历史演变

“保底协议”系典型的“无名合同”「2」。在本次再融资新规出台前,未有法律、行政法规及部门规章对“保底协议”有明确提及。在实践运用中,适用于“保底协议”的规定散见于《中华人民共和国合同法》(以下简称“《合同法》”)、《中华人民共和国证券法》(以下简称“《证券法》”)等法律法规和其他规范性文件中。

(一)、《合同法》的有关规定

在历来的司法审判实践中,《合同法》(主席令第15号)第五十二条是判断“保底协议”是否具有效力的关键性依据。

《合同法》第五十二条对于合同无效作出了如下规定,“有下列情形之一的,合同无效:(一)一方以欺诈、胁迫的手段订立合同,损害国家利益;(二)恶意串通,损害国家、集体或者第三人利益;(三)以合法形式掩盖非法目的;(四)损害社会公共利益;(五)违反法律、行政法规的强制性规定”。

上述条款,作为对合同效力进行判定的重要规则,延续使用至今。期间,针对第五款“强制性规定”,最高人民法院于2009年4月发布了《最高人民法院关于适用<中华人民共和国合同法>若干问题的解释(二)》(法释[2009]5号),明确规定“合同法第五十二条第(五)项规定的‘强制性规定’,是指效力性强制性规定”;根据《最高人民法院关于合同法司法解释(二)理解与适用》(最高人民法院研究室编著,人民法院出版社2009年版),“所谓效力性规范,指法律及行政法规明确规定违反了这些禁止性规定将导致合同无效或者合同不成立的规范;或者是法律及行政法规虽然没有明确规定违反这些禁止性规范后将导致合同无效或者不成立,但是违反了这些禁止性规范后如果使合同继续有效将损害国家利益和社会公共利益的规范”。

从本次再融资新规出台前的司法审判结果来看,相关案例均判令保底承诺人(发行人控股股东/实际控制人)与投资方签订的“保底协议”有效,但是,随着再融资新规的出台,前述法规在司法审判领域的适用或将出现新变化,下文笔者将进行详细分析。

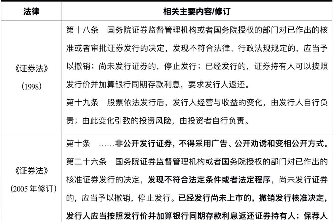
(二)、《证券法》的有关规定

作为我国证券领域的专门立法及各方参与人士的基本行为准则,《证券法》对“保底协议”的规制展现出了循序渐进、逐渐明朗的过程,其演变情况如下:

鉴于非公开发行股票中“保底协议”的特殊性,注定其多数情况下均会被当作“抽屉协议”「3」处理,并不会主动展现在公众面前。

由上述《证券法》的历次修订演变可以看出,自2005年修订开始,从法律层面即已全面禁止上市公司在非公开发行股票中以“广告、公开劝诱和变相公开方式”进行股票推介,且2019年的最新修订中,进一步强化、压实了上市公司、控股股东、实际控制人以及相关中介机构在非公开发行股票过程及相关文件、公告中的信息披露责任,这对寄希望于通过“保底协议”这一方式对相关方之间利益进行调整的各方是一个全新的挑战。

《上市公司非公开发行股票实施细则》基本展现了国内证券资本市场主管机关对于“上市公司非公开发行股票”的监管思路,其自2007年出台后,直至本次再融资新规出台前,在较长的时间窗口内并未对“保底协议”问题有过成文的明确规定,亦未通过其他方式表现出直接或间接的明确监管态度。

2019年11月8日,中国证监会发布再融资新规征求意见稿,首次明文增加“上市公司及其控股股东、实际控制人、主要股东不得向发行对象作出保底保收益或变相保底保收益承诺,且不得直接或间接向发行对象提供财务资助或者补偿”的规定。

2020年2月14日再融资新规落地后,上述条款正式变更为“上市公司及其控股股东、实际控制人、主要股东不得向发行对象作出保底保收益或变相保底保收益承诺,且不得直接或通过利益相关方向发行对象提供财务资助或者补偿”。

依据中国证监会发布的本次《再融资规则》修订立法说明,出台上述规则是“为加强对明股实债行为的监管”,同时在征求意见稿发布后,有意见提出,建议将主体范围扩大到前述主体的关联方,以避免其借助关联方规避该条规定的情况,中国证监会采纳该条意见,并作出了相应修改。

可以看出,本次修订中证券监管部门明确加强了对“保底协议”的监管。


本次再融资新规出台前对“保底协议”的主流意见

在本次再融资新规出台前,实务界及司法审判领域对于“保底协议”效力的认知及判例均较为一致。

最高人民法院民二庭法官王东敏在其著作《风险投资的司法保护与“对赌协议”的效力认定》「4」中表示:

证监会关于对赌协议的态度,不影响合同的效力。证监会对IPO发审时比较关注申报公司的股权真实和股权结构的稳定,以及公司上市后对证券市场的影响等。如果存在对赌协议,在相当长一段时间都存在股权变动的可能性,如果大股东或者实际控制人参与对赌,为公司募集资金负担了实然债务、或然债务,有可能促使其在公司上市后转移募集到的资金用于偿还投资方债务,故对赌协议有可能成为侵犯中小股东权益、公司债权人利益、社会公众利益的隐患。上述因素是证监会反对未清除对赌协议的公司急于上市的主要原因。

实务中,有些公司提出上市申报时向证监会提出解除对赌协议的保证,或者采取签订补充协议等方式规避证监会的审核。实务中有的当事人在签订《投资协议》的同时又签订《补充协议》,且将股权回购内容安排在《补充协议》中,这不能排除有规避IPO发审的嫌疑。如果说对赌协议作为证监会审核上市公司关注的重点,那么对赌协议的存在系公司是否被批准上市的条件,并非判断合同效力的标准,证监会对IPO的态度不能导致合同当然无效。证监会否定有对赌协议状态的公司上市,是为保证上市公司的股权结构稳定,维护证券市场的交易安全,确保上市公司准确披露信息,消除大股东或者实际控制人有过重的债务负担可能殃及股民的不安全隐患,等等。证监会依法有权决定是否批准公司上市,但无权决定取缔对赌协议。人民法院有权依法认定对赌协议是否有效,决定是否取缔关于融资企业的对赌协议,但无权决定该融资企业是否可以上市。人民法院认定以公司上市为条件的对赌协议有效,不当然鼓励有对赌协议的公司上市,人民法院关于对赌协议合同效力的裁判,对行政监管机关的上市审批行为不发生影响。证监会对上市公司的监管行为属于依法行使行政职权,人民法院对合同效力的认定属于依法行使司法权,行政权和司法权有不同的主管领域和权力宗旨,在维护市场经济秩序中发挥不同的作用。人民法院依据《合同法》认定对赌协议的合同效力,维持或者取缔当事人之间设定的民事法律关系,督促民事主体诚实守信,其根本目的是促进和保障市场经济的良序发展。

······

认定对赌协议效力的主要依据是《合同法》和《公司法》及其他法律、法规。对赌协议关于公司财务业绩、公司上市、大股东及实际控制人等回购公司股份的约定,不违反《公司法》及其他法律、法规的强制性规定,不构成确认合同无效的要素。”

“保底协议”作为“对赌协议”的一个分支种类,其在司法审判领域的裁判结果中,亦基本符合王东敏法官的前述论断。笔者对通过公开数据的搜集所获取的有限资料进行整理,目前已有的相关判例包括“拓日新能(002218.SZ)2011年非公开发行”、“*ST东南(002263.SZ)2011年非公开发行”、“黔轮胎A(000589.SZ)2013年非公开发行”、“保千里(600074.SH)2016年非公开发行”等,从判决结果来看,该等案例均判令发行人控股股东/实际控制人与投资方签订的“保底协议”有效,承诺人应对被承诺方履行保底补偿义务,且相关法院的裁判思路较为一致

以经最高人民法院审理、具有风向标意义的明朝勇、贵阳市工业投资(集团)有限公司证券交易合同纠纷案为例,本案中,最高院的裁判思路可以归集如下:

首先,黔轮胎A(000589.SZ)该次非公开发行股票行为的程序合法,该等发行股票行为没有被撤销,且募集过程不存在公开劝诱(发行行为合法的一部分),认购行为有效;

其次,明确“保底协议”属于协议各方意思自治的范畴,意思表示应真实;

最后,“保底协议”中保底承诺人对特定对象作出的补偿承诺不损害上市公司及其债权人利益,没有明显增加证券市场风险、破坏证券市场稳定性,没有违反《合同法》第五十二条,损害国家、集体或者第三人利益,损害社会公共利益,违反法律、行政法规的禁止性规定。

综上所述,在本次再融资新规出台前,法院惯以如下要件,作为判定影响协议效力的一般适用标准:行为人具有相应的民事行为能力;意思表示真实;不违反法律法规(效力性强制性规定)或诚信实用原则,或损害社会公共利益、他人合法利益、公序良俗等

而针对上市公司非公开发行股票中“保底协议”的有效与否,则要额外对以下方面重点关注:

1、补偿义务承担主体是否为发行人(上市公司),是否损害发行人及发行人债权人利益;

2、非公开发行股票行为程序是否合法,是否存在公开劝诱,与非公开发行的本质相违背(股票发行被撤销、投资方认购行为无效);

3、意思表示是否明确。

本次再融资新规出台前,在非公开发行股票行为程序合法、不损害发行人及发行人债权人利益的前提下,法院通常会认定“保底协议”体现了各方当事人的真实意思表示,当属有效


 再融资新规背景下“保底协议”的效力性风险分析

如前所述,在本次再融资新规出台前,在《合同法》《证券法》等法律规制的框架下,在司法审判实践中,往往本着鼓励交易和尊重意思自治的原则,在非公开发行股票行为程序合法、不损害发行人及发行人债权人利益的前提下,普遍认为“保底协议”有效。

而本次再融资新规中,中国证监会首次通过出台部门规范性文件的方式对上市公司及其控股股东、实际控制人、主要股东向发行对象作出保底保收益或变相保底保收益承诺作出了禁止性规定,使得“保底协议”的效力问题再次成为上市公司及其股东、实际控制人和投资人等市场各方关注的新问题。

加之《全国法院民商事审判工作会议纪要》(法〔2019〕254号,以下简称“《九民会议纪要》”)的出台,笔者认为,“保底协议”在实践中的效力问题或将在司法审判领域迎来较大变革。

(一)、《九民会议纪要》明确了未来合同效力争议的审判趋势

2019年11月14日,最高人民法院公布《九民会议纪要》,其中对于合同纠纷案件中的合同效力事宜审理,作出如下表述:

“合同法施行后,针对一些人民法院动辄以违反法律、行政法规的强制性规定为由认定合同无效,不当扩大无效合同范围的情形,合同法司法解释(二)第14条将《合同法》第52条第5项规定的‘强制性规定’明确限于‘效力性强制性规定’。此后,《最高人民法院关于当前形势下审理民商事合同纠纷案件若干问题的指导意见》进一步提出了‘管理性强制性规定’的概念,指出违反管理性强制性规定的,人民法院应当根据具体情形认定合同效力。随着这一概念的提出,审判实践中又出现了另一种倾向,有的人民法院认为凡是行政管理性质的强制性规定都属于‘管理性强制性规定’,不影响合同效力。这种望文生义的认定方法,应予纠正。

人民法院在审理合同纠纷案件时,要依据《民法总则》第153条第1款和合同法司法解释(二)第14条的规定慎重判断‘强制性规定’的性质,特别是要在考量强制性规定所保护的法益类型、违法行为的法律后果以及交易安全保护等因素的基础上认定其性质,并在裁判文书中充分说明理由。下列强制性规定,应当认定为‘效力性强制性规定’:强制性规定涉及金融安全、市场秩序、国家宏观政策等公序良俗的……”

“违反规章一般情况下不影响合同效力,但该规章的内容涉及金融安全、市场秩序、国家宏观政策等公序良俗的,应当认定合同无效。人民法院在认定规章是否涉及公序良俗时,要在考察规范对象基础上,兼顾监管强度、交易安全保护以及社会影响等方面进行慎重考量,并在裁判文书中进行充分说理。”《九民会议纪要》虽在位阶上不属于常规意义上的司法解释,且不能作为裁判依据进行援引,但是最高人民法院民二庭负责人已明确表示,“人民法院尚未审结的一审、二审案件,在裁判文书‘本院认为’部分具体分析法律适用的理由时,可以根据《纪要》的相关规定进行说理”「5」。笔者认为,这在一定程度上体现了我国司法机关接下来对类似案件的裁判思路

本次再融资新规的发布主体为中国证监会,其行政位阶属于国务院直属正部级事业单位,本次发布的再融资新规在法律体系中可视为行政规章。按照《合同法》及其司法解释的规定,合同条款不会仅因对部门规章的违反而必然导致其无效,但鉴于中国证监会已明确禁止保底承诺人出具“保底协议”,可以预见后续证券监管机构对“保底协议”的监管和处罚必将趋于严格,且新规实施后继续私下签署“保底协议”的行为,在主观恶意性和对金融管理秩序的侵犯程度上均将更为严重。

“保底协议”直接涉及的主体包括上市公司股东/实际控制人,间接涉及的则包括上市公司及其中小投资者和债权人乃至整个资本市场,在国家高度重视金融安全的大背景下,随着《九民会议纪要》的出台,在再融资新规出台后签署的“保底协议”有可能会被认定涉及金融安全、市场秩序、国家宏观政策等公序良俗,在此情况下,“保底协议”或将因为违反效力性强制性规定而被认定无效

(二)、《合同法》第五十二条相关款项在新形势下适用存在可能性

由上可知,在“拓日新能(002218.SZ)2011年非公开发行”、“*ST东南(002263.SZ)2011年非公开发行”、“黔轮胎A(000589.SZ)2013年非公开发行”、“保千里(600074.SH)2016年非公开发行”等案例中,相关法院未轻易使用《合同法》第五十二条第(三)项“以合法形式掩盖非法目的”及第(四)项“损害社会公共利益”否定“保底协议”效力。但是,《九民会议纪要》发布后,明确了新的合同无效原则,笔者认为,在此种审判趋势下,未来在类似案件的审理过程中,《合同法》第五十二条第(三)、(四)项或将成为否定再融资新规出台后所签订“保底协议”效力的潜在条款。

《九民会议纪要》中明确,“违反规章一般情况下不影响合同效力,但该规章的内容涉及金融安全、市场秩序、国家宏观政策等公序良俗的,应当认定合同无效”。

在此基础上,笔者认为,首先,“保底协议”的初衷在于保障资金方的资金安全及投资收益,从市场主体角度,尤其是投资人的角度来讲,这是出于对己方资金安全的需求,且最终通过双方自愿协商形成,较难将其归为非法目的,但是,若从再融资新规颁布后的金融监管角度出发,能否以该约定违反了再融资新规后的金融监管规定,从而可能认定构成“非法目的”而适用《合同法》第五十二条第(三)项“以合法形式掩盖非法目的”,笔者认为在司法审判领域存在实践空间;其次,在再融资新规的监管要求下,如果保底承诺人仍然在上市公司非公开发行过程中对保底保收益进行了约定,则客观上形成了对金融监管秩序的挑战,可能被视为是对资本市场再融资健康发展的一种伤害,从而可能被认定构成了对社会公共利益的损害而适用《合同法》第五十二条第(四)项“损害社会公共利益”。

(三)、小结

由此可见,基于上述裁判和监管领域的新规定,笔者认为,随着《九民会议纪要》及再融资新规的相继出台,虽然目前尚无明确的司法判例可寻,但在后续审判实践中,如果“保底协议”被认定构成扰乱金融安全、市场秩序等公序良俗,则相关“保底协议”的有效性受到法院否定的风险提高较大。


再融资新规背景下“保底协议”的其他风险

在再融资新规明文规定禁止“保底协议”的情况下,除了前述分析的“保底协议”的效力性风险外,“保底协议”背后的行政处罚等法律合规风险也大幅上升,该等风险值得包括上市公司、保底协议的当事人及相关证券服务机构高度关注:

(一)、发行方案及认购协议条款的设置应尽可能全面、明确

根据再融资新规出台前的相关案例,即便是“保底协议”普遍被确认了效力,然而在具体履行中仍然容易出现较多争议,包括行权条件、计算条款约定模糊等,在此,笔者提示相关各方重点关注如下条款:

1、主张权利的条件尚未成就

在“北京汇盛盈富基金管理中心(有限合伙)与庄敏合同纠纷案”中,汇盛盈富基金以自己或自己指定的机构现金认购庄敏作为实际控制人的保千里(600074.SH)非公开发行股份的10%。庄敏承诺,汇盛盈富基金参与定增的年化保底净收益是10%,即在汇盛盈富基金成功认购定增股后的解禁之日起,汇盛盈富基金有权根据市场行情自主决定时机卖出股份,若汇盛盈富基金出售全部认购股票的收益减去认购成本后的收益率低于10%/年时,庄敏同意向汇盛盈富基金支付一定的款项作为补偿,直至相应收益达到10%/年。

法院认为,汇盛盈富基金主张的权利基础即为上述约定,该项约定的条件是汇盛盈富基金在认购定增股后的解禁之日起出售全部认购股票,但截至本案一审法庭辩论终结时,汇盛盈富基金尚未出售全部认购股票。因此,本院认为,就汇盛盈富基金要求支付补(赔)偿金的诉讼主张而言,主张权利的条件尚未成就,鉴于证券市场具有较大的波动性,目前无法确认汇盛盈富基金认购的定增股是否亏损及亏损的具体数额,亦无法确定庄敏需要按照合同约定条款补偿给汇盛盈富基金的具体金额。故汇盛盈富基金的请求,法院不予支持,其可待合同约定的条件成就时再行主张权利。

2、保底收益或超额收益计算方式约定不明

在“明朝勇、贵阳市工业投资(集团)有限公司证券交易合同纠纷案”中,各方对按照“资产管理计划”总额还是明朝勇认购的份额计算超额收益和分红存在争议。

法院认为,《协议书》首部约定,明朝勇拟通过发行的“资产管理计划”的方式认购贵州轮胎公司非公开发行的股份。明朝勇以该种方式间接认购股份的行为在《协议书》中称“明朝勇认购”。协议第六条约定,如明朝勇认购的全部股份的出售或处置所得(包括认购股份在持有期间的现金分红)超过明朝勇认购金额及固定收益,明朝勇应向工投公司支付20%的超额收益。从上述约定内容看,由明朝勇以“资产管理计划”方式认购贵阳轮胎公司非公开发行的股票是各方一致认可的投资模式,“明朝勇认购”在《协议书》中有具体明确所指,即明朝勇通过“资产管理计划”方式认购,而非明朝勇本人实际出资,因此,将《协议书》第六条“乙方认购”的全部股份,理解为明朝勇通过“资产管理计划”方式认购的全部股份,更符合合同本意。在认购股份的行为中,应当将“资产管理计划”作为一个整体看待,而不宜就具体出资额单独割裂明朝勇最终实际获得的收益。

3、小结

由上可知,在上市公司、投资人及其他相关方在上市公司非公开发行中,设计“保底协议”或类似性质的交易安排时,如签署“保底协议”时对于认购投资过程、“保底”退出数额、比例、计算方法、权利实现方式等合同要素的约定不清晰、用词模糊,或将导致合意不明、法院不予支持的结果。

笔者认为,在上市公司再融资规则调整的大背景下,各方在发行方案及认购协议条款的设置上更应尽可能全面、明确,虽无法在制定发行方案及起草认购协议的当下穷尽未来可能发生的一切或然情形,但亦应尽量结合各方主要诉求及利益点实现发行方案及认购协议条款的完善。

(二)、做好迎接更为严格的证券市场监管之准备

2020年3月1日,新修订的《证券法》开始实施。在注册制逐步推进的背景下,《证券法》本次大修,明显强化了信息披露要求,将“信息披露”专门设置章节,对信息披露内容进行了修改完善,扩大了应披露的“重大事件”的范围,信息披露的更加体现监管部门对投资者的保护。与此同时,强化了信息披露义务人的赔偿责任,加大了违反信息披露义务的行政处罚金额。

可以看出,在我国多层次资本市场体系法律建设过程中,信息披露的要求逐步提高,“保底协议”的签署各方包括上市公司在未来或将面临更大的信息披露责任,行政处罚风险也随之提升。

相较非上市公司而言,上市公司具有承担更多信息披露义务、问责制度更为严苛的特点。而在实践中,“保底协议”一般作为当事各方签署的“抽屉协议”,没有被上市公司纳入披露范围。但根据《证券法》及《上市公司信息披露管理办法》等规定,特别是随着新《证券法》对信息披露要求的加强,上市公司具有披露该等“保底协议”的法定义务,如果未及时披露,则可能因涉及信披违规而受到行政主管部门的处罚。

与此同时,《上市公司证券发行管理办法》已经明确规定“上市公司和保荐机构、承销商向参与认购的投资者提供财务资助或补偿的,中国证监会可以责令改正;情节严重的,处以警告、罚款”,而作为《上市公司证券发行管理办法》中上市公司定向增发的操作指南和规范,《上市公司非公开发行股票实施细则》本次新增禁止“保底协议”的规定,将使得监管体系更加多元,对于“保底协议”的法律规制有法可依。

因此,即使“保底协议”的有效性在司法审判层面被确认,也无法必然避免证券主管机关依据部门规章或证券交易所规则对相关方进行问责。经笔者检索公开渠道信息,相关证券主管机关或证券交易所就前述信息披露问题所作出的问责如下:

1、2017年11月29日,安徽证监局作出《关于对上海中发电气(集团)股份有限公司采取出具警示函措施的决定》:

“经查,你公司于2014年1月17日与上海澜海汇德投资管理有限公司(下称“澜海汇德”)签署《股权认购暨转让合作协议》,就澜海汇德拟参与铜陵中发三佳科技股份有限公司 2014年非公开发行股票的保底收益和股票回购等事项进行了约定,后因故未实际履行。你公司未按规定将上述事项及时、准确地告知上市公司履行信息披露义务,违反了《上市公司信息披露管理》第三十五条第三款和《上市公司证券发行管理办法》第五十二条第二款的规定。”

2、2018年11月30日,飞利信(300287.SZ)发布《关于收到深圳证券交易所关注函并回复的公告》,交易所就平安信托间接投资2016年非公开发行股份问询:

“控股股东与平安信托签订的保底协议的主要条款,是否履行了相应的信息披露义务,以及保底协议的内容是否符合相关监管规定”。

公司答复:“2016年,杨振华先生与平安信托签订的保底协议,系控股股东杨振华先生与平安信托直接签署。控股股东与平安信托所签署的保底协议属于个人行为,在签署时及签署后并未通知公司,故公司在实施重大资产重组并配套融资时按照重大资产重组定向增发的内容进行了相应的信息披露,未对杨振华个人与平安信托签订的保底协议进行信息披露。……据悉此类协议是否具有法律效力,关键在于协议是否系双方真实意思表达。如果协议签署时存在强迫、重大误解、显失公平、虚假表示、乘人之危等因素,则可以判定协议并非双方真实意思表达。最终保底协议内容是否具有法律效力需要法院在司法层面进行判定。”

关注函回复后,飞利信及相关涉案人员并未因此收到行政处罚或自律监管措施。

3、小结

可见,无论是文一科技还是飞利信,都因为信息披露被监管部门关注。且参考文一科技的案例,证监局虽未认定“保底协议”违反证券发行监管法规而处罚相关人员,但会判定因私下签署“保底协议”而未及时披露违反信息披露规则,并据此对涉案相关人员进行处罚。

再融资新规出台后得到了市场的迅速回应,以凯莱英(002821.SZ)、隆盛科技(300680.SZ)及凯撒文化(002425.SZ)等为代表的一批上市公司立即更新了各自非公开发行股票的具体发行方案,其中,凯莱英(002821.SZ)在引入高瓴资本作为战略投资者锁价发行的同时,首次在股份认购协议中设置了“附条件自动终止条款”,值得市场从业者跟进研究其用意及后续实施进展。


 总结及建议

(一)随着《九民会议纪要》及再融资新规的相继出台,虽然目前尚无明确的司法判例可寻,但在后续审判实践中,如果“保底协议”被认定构成扰乱金融安全、市场秩序等公序良俗,则相关“保底协议”的有效性受到法院否定的风险提高较大;

(二)在证券监管规定及司法审判趋势预期日益清晰的当下,亦从另一个角度反映出境内金融市场的不断完善及成熟,明确禁止了非公开发行股票保底之后,随之与之相关的市场和需求或也将受到限制,上市公司再融资或将重返真正的股权投资;如后续“保底协议”的效力被明确否定,拟参与上市公司非公开发行股票的投资人,在选择投资标的时应提高对标的本身质量的把握及公司所处行业、基本面的认识,并考虑对标的公司进行长期价值投资,适当调整收益预期,做好短期之内“僧多粥少”局面的准备;

(三)对市场上参与上市公司非公开发行的证券服务机构而言,应更加侧重对于项目风险把控及自身合规风险的避免。“保底协议”通常为抽屉协议,相关证券服务机构受制于有限的尽调手段,可能无法完全规避自身核查风险,在此种情形下,更应重视底稿留痕,做到勤勉尽责;对于为规避再融资新规而可能出现的“变相保底保收益协议”或“变相保底保收益承诺”,更应时刻紧跟证券监管风向进行把握。


注释:

 1.见《资本市场争议解决——热点问题案例与分析》,康达资本市场争议解决研究中心合著,社会科学文献出版社出版;

2.系指《合同法》分则明文规定的十五类合同之外的合同;

3.一般系指被解释为并未及时披露或者故意未给其他第三方知晓的协议,协议各方往往在明面上的合同之外,签订抽屉协议,来调和相互之间的利益关系。

4.2015年王东敏:《风险投资的司法保护与“对赌协议”的效力认定》,载最高人民法院民事审判第二庭编:《最高人民法院商事裁判观点》总第1辑,法律出版社2015年版,第138~139、141~143页。

5.统一裁判思路 稳定社会合理预期 《全国法院民商事审判工作会议纪要》发布,https://www.chinacourt.org/article/detail/2019/11/id/4638096.shtml,2019-11-14


Contact Us

BeijingMore

Add.:8/F, Emperor Group Centre, No.12D, Jianwai Avenue, Chaoyang District, Beijing, P.R.China. Postcode: 100022

Tel:+86 10 5086 7666

Fax:+86 10 5691 6450

Email:kangda@kangdalawyers.com

Xi'anMore

Add.:7&15/F, ICLOUD Center, 139 Taibai South Road, Yanta District, Xi'an, Shaanxi. Postcode: 710061

Tel:+86 29 8836 0129

Fax:

Email:kangda@kangdalawyers.com

ShenzhenMore

Add.:T1-19/F, Kerry Plaza, 1 Zhongxinsi Road, Futian, Shenzhen, Guangdong. Postcode: 518046

Tel:+86 755 8860 0388

Fax:

Email:kangda@kangdalawyers.com

HaikouMore

Add.:Room 1008-1009, Building A, HUACAI Center, No. 86 Bihai Avenue, Meilan District, Haikou, Hainan. Postcode: 570208

Tel:+86 898 6625 4181

Fax:+86 898 6625 5316

Email:kangda@kangdalawyers.com

ShanghaiMore

Add.:Room 905, Tower C, One East, 768 South 1st Zhongshan Road, Huangpu District, Shanghai, 200023

Tel:+86 21 6390 1100

Fax:

Email:kangda@kangdalawyers.com

GuangzhouMore

Add.:Room 2901, Litong Plaza, 32 Zhujiang East Road, Tianhe District, Guangzhou, Guangdong. Postcode: 510510

Tel:+86 20 3739 2666

Fax:

Email:kangda@kangdalawyers.com

HangzhouMore

Add.:Room 1501-1503, Building 2, Xizi International Center, Shangcheng District, Hangzhou, Zhejiang. Postcode: 310002

Tel:+86 571 8577 9929

Fax:

Email:kangda@kangdalawyers.com

ShenyangMore

Add.:421/F, Building C, Royal WanXin International Mansion, No. 390 Qingnian Avenue, Nanhu Subdistrict, Heping District, Shenyang, Liaoning. Postcode: 110004

Tel:+86 24 2250 3388

Fax:

Email:kangda@kangdalawyers.com

NanjingMore

Add.:26/F, Building A, GE World, 888 Yingtian street, Nanjing, Jiangsu. Postcode: 210008

Tel:+86 25 8411 1616

Fax:

Email:kangda@kangdalawyers.com

TianjinMore

Add.:Room 2601, Maoye Tower, 78 Haihe East Road, Hebei District, Tianjin. Postcode: 300141

Tel:+86 22 2445 9827

Fax:

Email:kangda@kangdalawyers.com

HezeMore

Add.:19/F, West unit, Building B, Hejian Digital building, Renmin Road, Economic Development Zone, Heze, Shandong. Postcode: 274005

Tel:+86 530 5566 148

Fax:

Email:kangda@kangdalawyers.com

ChengduMore

Add.:Room 1101, Building 1, Square One, 18 Dongyu Street, Jinjiang District, Chengdu, Sichuan. Postcode: 610072

Tel:+86 28 8774 7485

Fax:

Email:kangda@kangdalawyers.com

SuzhouMore

Add.:12th Floor, Ideal Innovation Building A, No.69 Jiuzhang Road, Suzhou Industrial Park, Suzhou, Jiangsu. Postcode: 215316

Tel:+86 512 6758 6952

Fax:+86 512 6758 6972

Email:kangda@kangdalawyers.com

HohhotMore

Add.:Room 1101, 11/F, Block A, Yutai Business Plaza, Zhaowuda Road, Jinqiao Development Zone, Hohhot, Inner Mongolia. Postcode: 010041

Tel:+86 471 5166 277

Fax:

Email:kangda@kangdalawyers.com

Hong KongMore

Add.:SHOP 5 ON 1ST FLOOR KEYBOND COMMERCIAL BUILDING NO.38 FERRY STREET KOWLOON

Tel:+86 852 2333 9989

Fax:+86 852 2333 9186

Email:kangda@kangdalawyers.com

WuhanMore

Add.:20th Floor, CITIC Taifu Building, No.1627 Zhongshan Avenue, Jiang'an District, Wuhan, Hubei. Postcode: 528451

Tel:+86 27 5926 5991

Fax:

Email:kangda@kangdalawyers.com

ZhengzhouMore

Add.:12/F, Building 10, Kineer Center, 51 Nongye South Road, Zhengdong New District, Jinshui District, Zhengzhou, Henan. Postcode: 450046

Tel:+86 371 8895 9887

Fax:

Email:kangda@kangdalawyers.com

ChangshaMore

Add.:32/F, The Sixth Capital Xingye IEC Building, 567 Section 3, Furong Middle Road, Yuhua District, Changsha, Hunan. Postcode: 410021

Tel:+86 731 8218 3551

Fax:+86 731 8218 3551

Email:kangda@kangdalawyers.com

XiamenMore

Add.:23/F, Xinjingdi Building, 469 Gaolin Middle Road, Huli District, Xiamen, Fujian. Postcode: 361016

Tel:+86 592 5211 009

Fax:

Email:kangda@kangdalawyers.com

ChongqingMore

Add.:10/F, Jinjia Guoji Building, 10 Guihua Street, Jiangbei District, Chongqing. Postcode: 400020

Tel:+86 23 6775 9966

Fax:

Email:kangda@kangdalawyers.com

HefeiMore

Add.:30/F, Block B, West Tower, Huarun Building, Shushan District, Hefei, Anhui. Postcode: 230071

Tel:+86 551 62930997

Fax:

Email:kangda@kangdalawyers.com

NingboMore

Add.:27F, Building 5, Ningbo New World Centre, No.51, Sanyanqiao Street, Yinzhou District, Ningbo (Ningbo Tower - 27F), Zhejiang. Postcode: 315199

Tel:+86 574 8737 8737

Fax:

Email:kangda@kangdalawyers.com

JinanMore

Add.:Room 2513, 25/F, Bojing Building, Shuntai Square No. 933, Shuntai North Road, High-tech District, Jinan, Shandong. Postcode: 250101

Tel:+86 531 8828 5613

Fax:

Email:kangda@kangdalawyers.com

KunmingMore

Add.:10th Floor, Building B, Rongcheng Youjun, Xishan District, Kunming, Yunnan. Postcode: 650034

Tel:+86 871 6517 9639

Fax:

Email:kangda@kangdalawyers.com

NanchangMore

Add.:53rd Floor, Huahao Center, No.1391 Honggu Middle Avenue, Honggutan District, Nanchang, Jiangxi. Postcode: 330038

Tel:+86 791 8678 9099

Fax:

Email:kangda@kangdalawyers.com

Privacy Policy

Kangda Law Firm is a comprehensive law firm established in China. The information on our website is for your reference only and shall not be regarded as a legal opinion or advice for visitors to the site, and should not be used as the basis for an action or omission.

We have the intellectual property rights to the words and pictures and other information contained on this website. Please do not reprint or use it without authorization.

The third party websites with hyperlinks to this site are not under this control and are for your convenience only and do not assume any express, implied warranty or liability to visitors of such sites.

Welcome to this website and please contact us for any questions.