EN 中文

原创
精选案例

也谈《再融资规则》修订--对上市公司“非公开发行股票”的影响分析

Author:文建斌 陈鸣剑 周冲冲 康晓阳 | 2020.02.17



引发市场高度关注的《再融资规则》于2月14日正式落地。作为我国多层次资本市场的基础性制度,本次《再融资规则》的修订备受各方瞩目,发布后也得到了市场的迅速回应。截至2月16日晚,已有隆盛科技、元力股份、凯莱英等3家上市公司发布了新的非公开发行股票方案,其中凯莱英终止原方案的同时撤回了申请文件,并宣布引入高瓴资本作为新方案的战略投资者。本文将围绕本次《再融资规则》的修订展开,重点聚焦本次修订涉及的上市公司“非公开发行股票”,梳理和分析其修订的背景、历史脉络、修订要点及对市场的潜在影响。
本文共分为六部分,第一部分概述了本次修订的背景和概况;第二部分系统梳理了自2006年以来再融资特别是上市公司非公开发行股票有关规则的演变进程;第三部分整理了本次修订的十大要点;第四部分分析了本次修订对上市公司(发行人)和投资者的十大潜在影响;第五部分概括总结了本文的主要结论;第六部分全面对比了本次修订所涉及到的具体规则,以供读者参考。


一本次修订的背景及概况

2020年2月14日,中国证监会发布《关于修改<上市公司证券发行管理办法>的决定》《关于修改<创业板上市公司证券发行管理暂行办法>的决定》《关于修改<上市公司非公开发行股票实施细则>的决定》(本文统称“《再融资规则》”),自发布之日起施行。此外,证监会配套对《发行监管问答——关于引导规范上市公司融资行为的监管要求》(以下简称“《问答》”)进行了修订,适度放宽非公开发行股票融资规模限制,并同步公布施行。
这是继2017年以来,对于《再融资规则》这一资本市场基础性制度的又一次重大调整。此前,《再融资规则》已于2019年11月8日起公开征求意见,根据公开信息,征求意见期间,证监会共收到有效书面意见、建议107份,主要集中在“新老划断”规则适用、加强对“明股实债”监管等方面。
根据证监会发布的本次《再融资规则》修订立法说明,本次修订的大背景是“为深化金融供给侧结构性改革,进一步提高直接融资比重,增强金融服务实体经济的能力,提高上市公司质量”。立法说明中还透露,“现行再融资制度部分条款不能完全适应市场形势发展需要,市场对此反映较多,各方面改革呼声高。我会将再融资制度改革作为全面深化资本市场改革的重点措施积极推进,对再融资制度相关条款进行调整”。与此同时,结合当前情况,证监会也将“助力上市公司抗击疫情、恢复生产”作为本次修订推出的重要出发点。


再融资政策历次修订演变

本文拟从立法演变的角度,将2006年至今的再融资特别是非公开发行制度修订沿革大致划分为三个时期,即2006年-2016年的形成及发展期、2017年-2018年的政策收紧期以及2019年至今的逐步宽松期。

一、2006年至2016年:形成及发展期

现行上市公司再融资制度形成于2006年。2006年5月8日,《上市公司证券发行管理办法》(中国证券监督管理委员会令第30号,以下简称“《管理办法》”)开始实施,这标志着自股权分置改革以来,处于暂停状态的上市公司再融资功能逐步重新恢复。
《管理办法》明确了非公开发行股票的特定对象应当“不超过十名”,对于发行对象为境外战略投资者的,应当经国务院相关部门事先批准。同时,该《管理办法》规定上市公司非公开发行股票时,在定价层面“发行价格不低于定价基准日前二十个交易日公司股票均价的百分之九十”、在锁定期层面“本次发行的股份自发行结束之日起,十二个月内不得转让;控股股东、实际控制人及其控制的企业认购的股份,三十六个月内不得转让”。该等规定长期为后续沿用,因此可以认为该《管理办法》奠定了现行上市公司再融资制度的基本框架。
2007年9月17日,作为《上市公司证券发行管理办法》中上市公司定向增发的操作指南和规范,证监会发布实施了《上市公司非公开发行股票实施细则》(证监发行字[2007]302号),从操作层面规定了上市公司定向增发中发行对象和发行定价的相关规则、发行决策程序和决策事项等问题。其中,定价基准日的规定较为灵活,可以为“关于本次非公开发行股票的董事会决议公告日”、“股东大会决议公告日”或“发行期的首日”中的任一日期。
2014年5月14日,证监会发布《创业板上市公司证券发行管理暂行办法》(中国证券监督管理委员会令第100号),随之一同发布的还有新修订的《首次公开发行股票并在创业板上市管理办法》,由此可以看到创业板准入标准放宽和再融资开闸同时推进。在该次发布的创业板再融资规则中,主要包括以下内容:一是设置简明统一的发行条件,强化对再融资的约束机制;二是推出“小额快速”定向增发机制,允许“不保荐不承销”,自受理之日起15个工作日内作出核准或者不予核准决定;三是支持上市公司在特定范围自行销售非公开发行的股票,降低融资成本;四是加大董事会的自我约束功能,强化管理层再融资的责任意识。
2015年4月,证监会发布修订后的《证券期货法律适用意见第12号》(中国证券监督管理委员会公告[2016]18号),规定上市公司发行股份购买资产同时募集配套资金的比例从不超过交易总金额的25%,扩大至不超过拟购买资产交易价格的
100%,一并由并购重组委审核。该规定扩大了并购重组市场的募集配套资金比例,被认为利好并购重组市场。


二、2017年至2018年:政策收紧期

上市公司再融资制度实施逾十年的过程中,也暴露出了诸多问题。2017年,针对部分上市公司存在过度融资倾向、非公开发行定价机制选择存在较大套利空间、再融资品种结构失衡等问题,再融资制度迎来重大调整,自此,再融资政策进入逐渐收紧期。
2017年2月15日,证监会发布《中国证监会关于修改《上市公司非公开发行股票实施细则》的决定(2017)》(中国证券监督管理委员会公告[2017]5号)以规范再融资。本次《实施细则》修订后,市场化定价机制的约束作用得到强化,取消了将董事会决议公告日、股东大会决议公告日作为上市公司非公开发行股票定价基准日的规定,明确定价基准日只能为本次非公开发行股票发行期的首日
与之配套的《发行监管问答——关于引导规范上市公司融资行为的监管要求》(2017年修订版)的主要内容包括:(1)上市公司申请非公开发行股票的,拟发行的股份数量不得超过本次发行前总股本的
20%。(2)上市公司申请增发、配股、非公开发行股票的,本次发行董事会决议日距离前次募集资金到位日原则上不得少于18个月。前次募集资金包括首发、增发、配股、非公开发行股票。但对于发行可转债、优先股和创业板小额快速融资的,不受此期限限制。(3)上市公司申请再融资时,除金融类企业外,原则上最近一期末不得存在持有金额较大、期限较长的交易性金融资产和可供出售的金融资产、借予他人款项、委托理财等财务性投资的情形。
2017年5月,在对再融资从严监管的背景下,证监会于2017年5月27日发布了《上市公司股东、董监高减持股份的若干规定》(中国证券监督管理委员会公告[2017]9号)(以下简称“《减持新规》”),首次将通过定增成为公司持股5%以上的股东也纳入大股东监管范畴,定增成为公司持股5%以上的股东也要受到在
3个月内通过证券交易所集中竞价交易减持股份的总数不得超过公司股份总数的1%等大股东减持限制。


三、2019年至今:逐步宽松期

随着国内经济结构化调整的逐步深入,过度收紧的再融资监管制度逐渐无法适应市场环境的变化和需要。从2018年末开始,再融资制度又逐步进入了新的政策周期。此后的多项措施出台,并非简单的“恢复”和“放松”,而是继续强化国家在实施多层次资本市场改革中所贯彻的加强监管和制度创新并重的理念。
2018年11月9日,证监会发布《发行监管问答——关于引导规范上市公司融资行为的监管要求(2018修订版)》,明确通过配股、发行优先股或董事会确定发行对象的非公开发行股票方式募集资金的,可以将募集资金全部用于补充流动资金和偿还债务。通过其他方式募集资金的,用于补充流动资金和偿还债务的比例不得超过募集资金总额的30%;对于具有轻资产、高研发投入特点的企业,补充流动资金和偿还债务超过上述比例的,应充分论证其合理性。同时,对再融资时间间隔限制也有所调整,明确前次募集资金基本使用完毕或募集资金投向未发生变更且按计划投入的上市公司,增发、配股、非公开发行股票不受
18个月融资间隔限制,间隔原则上不得少于6个月等
2019年2月,中共中央办公厅、国务院办公厅印发《关于加强金融服务民营企业的若干意见》,明确提出加大直接融资支持力度。包括积极支持符合条件的民营企业扩大直接融资。完善股票发行和再融资制度,加快民营企业首发上市和再融资审核进度。深化上市公司并购重组体制机制改革。结合民营企业合理诉求,研究扩大定向可转债适用范围和发行规模。
2019年10月,证监会发布《关于修改〈上市公司重大资产重组管理办法〉的决定》(中国证券监督管理委员会令第159号),规定推进创业板重组上市改革,恢复了自
2016年取消的重组上市配套融资政策,多渠道支持上市公司和置入资产改善现金流、发挥协同效应,重点引导社会资金向具有自主创新能力的高科技企业集聚。
上述政策文件,连同2019年11月发布的《再融资规则》征求意见稿,标志着为回应市场诉求,在加强监管的同时,再融资政策逐步“松绑”。


《再融资规则》的十大修订要点

本次《再融资规则》修订的主要内容包括:精简发行条件,拓宽创业板再融资服务覆盖面;优化非公开制度安排,支持上市公司引入战略投资者;适当延长批文有效期,以及方便上市公司选择发行窗口等。具体而言,可以分为十大要点:

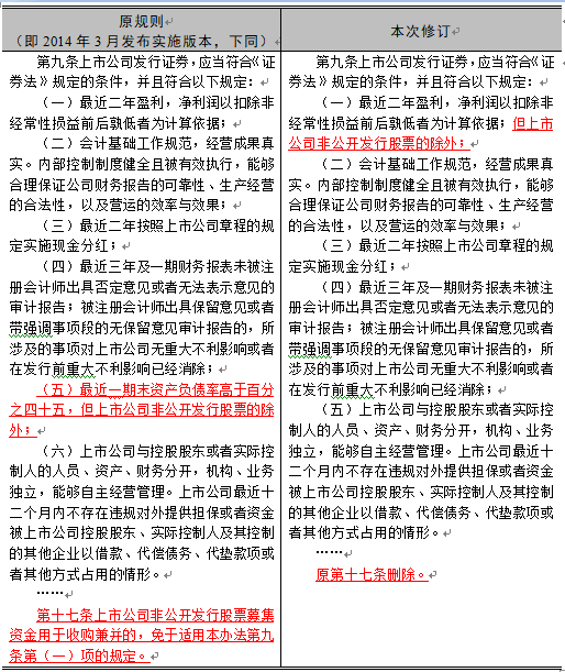
(一)取消了创业板上市公司公开发行股票要满足资产负债率在45%以上的要求。

(二)取消了创业板上市公司非公开发行要满足连续2年盈利的要求。

(三)将创业板前次募集资金基本使用完毕,且使用进度和效果与披露情况基本一致由发行条件调整为信息披露要求

(四)扩容非公开发行股票特定对象的数量,将上市公司非公开发行股票特定对象的数量上限由10名(其中创业板为5名)提升至35,至此,主板、中小板、创业板关于上市公司非公开发行股票特定对象的数量上限得到统一。

(五)调整非公开发行底价和锁定期,将上市公司(含主板、中小板、创业板)发行价格由股票均价的90%调整为80%,将上市公司的控股股东、实际控制人及其关联方的锁定期由36个月调整为18个月,上述人员以外股东的锁定期由12个月调整为6个月且不适用《减持新规》的规定。

(六)调整了股票发行的定价基准日,上市公司董事会决议提前确定全部发行对象且为战略投资者的,定价基准日可以为董事会、股东大会决议日和发行期首日

(七)延长证监会再融资批文有效期,将核准批文的有效期由6个月延长至12个月。

(八)加强对明股实债行为的监管,新增了禁止上市公司及其控股股东、实际控制人、主要股东向发行对象作出保底保收益或变相保底收益的承诺,且不得直接或通过利益相关方向发行对象提供财务资助或者补偿的规定。

(九)扩大了非公开发行股票的规模,由不超过发行前股本总数的20%调整至30%

(十)明确“新老划断”。规定在审或者已取得批文、尚未完成发行且批文仍在有效期内的再融资项目,适用修改之后的新规则


本次《再融资规则》修订的十大潜在影响

本次《再融资规则》的修订,备受市场瞩目,下面将其对上市公司(发行人)、投资者的十大潜在影响作简要分析:


一、对上市公司(发行人)的潜在影响

1.放宽资格限制,创业板上市公司再融资门槛降低

《再融资规则》取消了创业板上市公司非公开发行股票“最近2年盈利”和公开发行股票“最近一期末资产负债率高于45%”的条件限制,以及取消了“前次募集资金基本使用完毕,且使用进度和效果与披露情况基本一致”的限制。
上述政策修改放宽了创业板再融资的资格限制,降低了创业板上市公司启动再融资的政策门槛,有利于促进上市公司直接融资,发挥资本市场对实体经济的促进作用,对那些前景优良但不满足连续盈利条件的科技型、创新型企业构成利好。继2019年底重组管理办法放开创业板重组上市后,本次取消创业板再融资连续2年盈利的条件,有利于增强创业板的流动性。而取消资产负债率高于45%的要求,对于增强企业权益融资的能力将产生正向作用。此外,将募集资金基本使用完毕由发行条件改为披露条件,体现了注册制以信息披露为核心的理念,也为创业板上市公司根据企业经营需要开展融资活动,提升企业发展速度提供了空间。 

2.发行对象增加,扩大融资规模,增强上市公司再融资吸引力

《再融资规则》取消了非公开发行股票的特定对象主板(中小板)不超过10名、创业板不超过5名的规定,统一修改为不超过35名,实现了主板、中小板、创业板在发行对象数量管理层面的统一。而根据《问答》,上市公司申请非公开发行股票的,拟发行的股份数量上限从本次发行前总股本的20%提升至30%,这是相较于征求意见稿所增加的内容。
放宽非公开发行股票特定对象的数量要求,扩大拟发行股份数量规模,加上锁定期的缩短和发行底价的下调,对于需要大规模融资的上市公司而言,能够提升定增项目的吸引力,吸引更多投资者参与,融资成功的可能性或将随之提升。结合2019年新修订的重组管理办法关于取消“不得募集配套资金”的规定,这也同样有利于上市公司开展并购重组业务,活跃并购重组市场。 但同时也应看到,随着再融资政策的松绑,在未来一段时期内,预计相当数量的上市公司会推出再融资预案,整个市场再融资规模扩大的同时,基于市场资金的有限性,对于发行端的要求变得更高。公司质量和发展前景将成为市场关注重点,上市公司再融资的难易程度将加速分化,强者恒强。 

3.批文有效性延长,再融资时间更充裕

《再融资规则》将核准文件的有效时间由“6个月”延长至“12个月”,与重大资产重组配套融资批文有效期匹配。核准文件有效期的延长,对发行人而言意味着拥有更充裕的再融资准备窗口期,方便发行人选择发行时机,减少和避免因批文过期而影响股票发行的情形。 

4.定价基准日适度放宽,增加上市公司选择空间

根据《再融资规则》,在以下情形下,定价基准日可以为关于本次非公开发行股票的董事会决议公告日、股东大会决议公告日或者发行期首日:上市公司董事会决议提前确定全部发行对象,且属于控股股东、实际控制人或其控制的关联人、通过本次认购取得实际控制权的投资者以及战略投资者的。这相当于有限度地恢复了《上市公司非公开发行股票实施细则》(证监发行字[2007]302号)对于定价基准日的规定,增加了定价基准日的选择空间
依据市场惯例,上市公司自筹备非公开发行股票到通过证监会审核再到拿到发行批文的周期往往较长,在此期间存在公司股价出现较大幅度波动的风险。因此,对于定价基准日的调整,将会给上市公司增加更多选择空间,增加上市公司与投资者进行接洽、沟通、谈判的回旋余地。

 5.明确“新老划断”规则适用,对在审和过会项目适用“新办法”

《再融资规则》施行后,再融资申请已经发行完毕的,适用修改之前的相关规则;在审或者已取得批文、尚未完成发行且批文仍在有效期内的,适用修改之后的新规则,上市公司履行相应的决策程序并更新申请文件或办理会后事项继续推进,其中已通过发审会审核的,不需重新提交发审会审议,已经取得核准批文预计无法在原批文有效期内完成发行的,可以向证监会申请换发核准批文。
根据证监会针对《再融资规则》修订的立法说明,该等“新老划断”规则采纳了征求意见期间收到的意见。此举对于在审和尚未发行完毕的过会项目构成利好,有利于发行依据新的《再融资规则》进行融资,同时节约监管资源。

 6.放宽限制与加强监管并行不悖,政策仍有更新空间

根据证监会就本次修订的说明,证监会将不断完善上市公司日常监管体系,严把上市公司再融资发行条件,加强上市公司信息披露要求,强化再融资募集资金使用现场检查,加强对“明股实债”等违法违规行为的监管。比如,本次《再融资规则》的修订,对于“明股实债”问题进行了明确监管,不仅保留了征求意见稿中的“上市公司及其控股股东、实际控制人、主要股东不得向发行对象作出保底保收益或变相保底保收益承,且不得直接或间接向发行对象提供财务资助或者补偿”的规定,同时在正式文件中将主体范围扩大到前述主体的关联方,以避免其借助关联方规避该条规定的情况。这表明放宽限制与加强监管并行不悖。
结合证监会的说明,预计创业板尤其是主板(中小板)实施注册制尚需一定的时间,新《证券法》施行后,这些板块仍将在一段时间内继续实施核准制,核准制和注册制并行与新《证券法》的相关规定并不矛盾。本次修订已经体现了信息披露为核心的注册制理念。相信伴随着注册制的推进,《再融资规则》还有很大的同步更新空间。


二、对投资者的潜在影响

1.恢复锁价发行,提高认购价格的可预期性

2017年后的非公开发行股票取消了“锁价发行”(董事会提前确定全部发行对象,且投资者满足一定条件,定价基准日可以在非公开发行股票的董事会决议公告日、股东大会决议公告日或者发行期首日中选择),询价发行基准日也只能是发行期首日,这对于投资者而言,无疑增加了认购价格的不确定性。在快速波动的股票市场中,这种不确定性让本来对发行人就不够了解的投资者更加望之却步。此次《再融资规则》恢复锁价发行,将有助于提高投资者认购价格的可预期性,对提振投资者信心、评估投资风险、预测投资收益都有积极意义。 

2.降低发行价格,投资者享受更大折扣

2017年后非公开发行股票的发行基准日只能是发行期首日,加之较小的折扣力度,使投资者的认购价趋近市价,自然无法引起投资者足够的兴趣。《再融资规则》将非公开发行股票确定的发行价格由不得低于基准日前20个交易日股票均价的90%修改为80%发行折扣的增加,将拓展投资者投资获利的空间,有望进一步拉动投资者的投资热情 

3.缩短锁定期,降低减持难度

《再融资规则》将投资者定增股份的锁定期12个月修改为6个月控股股东、实际控制人或其控制的企业认购的股份锁定期由36个月修改为18个月,同时又明确了投资者通过定增取得的上市公司股份,不适用《减持新规》的有关规定。缩短锁定期对于投资者的利好无需多言,配合锁价发行的恢复、发行折扣的增加,监管部门修复定增工具的决心可见一斑。

 4.拓宽投资渠道,分流转债市场

2017年定增政策收紧,定增市场一度低迷,得益于和定增融资的替代关系,转债融资2017年以来迅速扩张,本次修订重新松绑定增融资,势必影响转债融资的资金供给,不过对于投资者而言,可选择的投资产品更加多元,或将增加更多的收益机会,也有利于资产的优化配置


结论

总体而言,《再融资规则》的修订回应市场关切,上市公司开展再融资业务的政策有所放宽,部分限制被取消,市场化因素得到增强。上市公司特别是创业板上市公司迎来了通过再融资进行做大做强的窗口期;而定价模式、锁定期限等政策的调整,也为战略投资者参与上市公司再融资提供了政策支持。
本次修订将给非公开发行市场带来诸多变化,从短期看,部分有融资需求的上市公司或将筹备新一轮的定增计划,在审或者已过会的项目或将修改发行方案,比如本文前言部分提及的三家上市公司;从长期看,定增融资或将改变现有再融资市场的格局,加剧上市公司之间的融资竞争,优化市场资金的配置,也为资本市场筛选出更为优质的资产。
同时,《再融资规则》参考了以信息披露为核心、市场化的注册制理念,也有利于推动注册制的全面推行。当然,结合注册制的不断推进和市场环境的变化,再融资政策在后续也需要适时更新,不断回应市场需求,进一步完善多层次资本市场建设

附件:《再融资规则》的修订对比表

一、《上市公司证券发行管理办法》的修订要点对比


1.扩容非公开发行股票特定对象的数量

2.调整非公开发行底价和锁定期

3.延长批文有效期

4.明确《减持新规》不适用于非公开发行对象

5.其他修订


二、《创业板上市公司证券发行管理暂行办法》的修订要点对比


1.公开发行取消资产负债率和非公开发行取消盈利的要求

2.取消前次募集资金基本使用完毕的条件并将其调整为信息披露要求

3.比照修订创业板有关非公开发行股票规则

4.其他修订


三、《上市公司非公开发行股票实施细则》的修订要点对比


1.调整非公开发行股票定价机制和锁定期

2.扩容非公开发行股票发行对象数量

3.新增定价基准日确定方式

4.禁止对发行对象作出保底保收益承诺

5.其他修订


四、《问答》的修订要点对比





Contact Us

BeijingMore

Add.:8/F, Emperor Group Centre, No.12D, Jianwai Avenue, Chaoyang District, Beijing, P.R.China. Postcode: 100022

Tel:+86 10 5086 7666

Fax:+86 10 5691 6450

Email:kangda@kangdalawyers.com

Xi'anMore

Add.:7&15/F, ICLOUD Center, 139 Taibai South Road, Yanta District, Xi'an, Shaanxi. Postcode: 710061

Tel:+86 29 8836 0129

Fax:

Email:kangda@kangdalawyers.com

ShenzhenMore

Add.:T1-19/F, Kerry Plaza, 1 Zhongxinsi Road, Futian, Shenzhen, Guangdong. Postcode: 518046

Tel:+86 755 8860 0388

Fax:

Email:kangda@kangdalawyers.com

HaikouMore

Add.:Room 1008-1009, Building A, HUACAI Center, No. 86 Bihai Avenue, Meilan District, Haikou, Hainan. Postcode: 570208

Tel:+86 898 6625 4181

Fax:+86 898 6625 5316

Email:kangda@kangdalawyers.com

ShanghaiMore

Add.:Room 905, Tower C, One East, 768 South 1st Zhongshan Road, Huangpu District, Shanghai, 200023

Tel:+86 21 6390 1100

Fax:

Email:kangda@kangdalawyers.com

GuangzhouMore

Add.:Room 2901, Litong Plaza, 32 Zhujiang East Road, Tianhe District, Guangzhou, Guangdong. Postcode: 510510

Tel:+86 20 3739 2666

Fax:

Email:kangda@kangdalawyers.com

HangzhouMore

Add.:Room 1501-1503, Building 2, Xizi International Center, Shangcheng District, Hangzhou, Zhejiang. Postcode: 310002

Tel:+86 571 8577 9929

Fax:

Email:kangda@kangdalawyers.com

ShenyangMore

Add.:421/F, Building C, Royal WanXin International Mansion, No. 390 Qingnian Avenue, Nanhu Subdistrict, Heping District, Shenyang, Liaoning. Postcode: 110004

Tel:+86 24 2250 3388

Fax:

Email:kangda@kangdalawyers.com

NanjingMore

Add.:26/F, Building A, GE World, 888 Yingtian street, Nanjing, Jiangsu. Postcode: 210008

Tel:+86 25 8411 1616

Fax:

Email:kangda@kangdalawyers.com

TianjinMore

Add.:Room 2601, Maoye Tower, 78 Haihe East Road, Hebei District, Tianjin. Postcode: 300141

Tel:+86 22 2445 9827

Fax:

Email:kangda@kangdalawyers.com

HezeMore

Add.:19/F, West unit, Building B, Hejian Digital building, Renmin Road, Economic Development Zone, Heze, Shandong. Postcode: 274005

Tel:+86 530 5566 148

Fax:

Email:kangda@kangdalawyers.com

ChengduMore

Add.:Room 1101, Building 1, Square One, 18 Dongyu Street, Jinjiang District, Chengdu, Sichuan. Postcode: 610072

Tel:+86 28 8774 7485

Fax:

Email:kangda@kangdalawyers.com

SuzhouMore

Add.:12th Floor, Ideal Innovation Building A, No.69 Jiuzhang Road, Suzhou Industrial Park, Suzhou, Jiangsu. Postcode: 215316

Tel:+86 512 6758 6952

Fax:+86 512 6758 6972

Email:kangda@kangdalawyers.com

HohhotMore

Add.:Room 1101, 11/F, Block A, Yutai Business Plaza, Zhaowuda Road, Jinqiao Development Zone, Hohhot, Inner Mongolia. Postcode: 010041

Tel:+86 471 5166 277

Fax:

Email:kangda@kangdalawyers.com

Hong KongMore

Add.:SHOP 5 ON 1ST FLOOR KEYBOND COMMERCIAL BUILDING NO.38 FERRY STREET KOWLOON

Tel:+86 852 2333 9989

Fax:+86 852 2333 9186

Email:kangda@kangdalawyers.com

WuhanMore

Add.:20th Floor, CITIC Taifu Building, No.1627 Zhongshan Avenue, Jiang'an District, Wuhan, Hubei. Postcode: 528451

Tel:+86 27 5926 5991

Fax:

Email:kangda@kangdalawyers.com

ZhengzhouMore

Add.:12/F, Building 10, Kineer Center, 51 Nongye South Road, Zhengdong New District, Jinshui District, Zhengzhou, Henan. Postcode: 450046

Tel:+86 371 8895 9887

Fax:

Email:kangda@kangdalawyers.com

ChangshaMore

Add.:32/F, The Sixth Capital Xingye IEC Building, 567 Section 3, Furong Middle Road, Yuhua District, Changsha, Hunan. Postcode: 410021

Tel:+86 731 8218 3551

Fax:+86 731 8218 3551

Email:kangda@kangdalawyers.com

XiamenMore

Add.:23/F, Xinjingdi Building, 469 Gaolin Middle Road, Huli District, Xiamen, Fujian. Postcode: 361016

Tel:+86 592 5211 009

Fax:

Email:kangda@kangdalawyers.com

ChongqingMore

Add.:10/F, Jinjia Guoji Building, 10 Guihua Street, Jiangbei District, Chongqing. Postcode: 400020

Tel:+86 23 6775 9966

Fax:

Email:kangda@kangdalawyers.com

HefeiMore

Add.:30/F, Block B, West Tower, Huarun Building, Shushan District, Hefei, Anhui. Postcode: 230071

Tel:+86 551 62930997

Fax:

Email:kangda@kangdalawyers.com

NingboMore

Add.:27F, Building 5, Ningbo New World Centre, No.51, Sanyanqiao Street, Yinzhou District, Ningbo (Ningbo Tower - 27F), Zhejiang. Postcode: 315199

Tel:+86 574 8737 8737

Fax:

Email:kangda@kangdalawyers.com

JinanMore

Add.:Room 2513, 25/F, Bojing Building, Shuntai Square No. 933, Shuntai North Road, High-tech District, Jinan, Shandong. Postcode: 250101

Tel:+86 531 8828 5613

Fax:

Email:kangda@kangdalawyers.com

KunmingMore

Add.:10th Floor, Building B, Rongcheng Youjun, Xishan District, Kunming, Yunnan. Postcode: 650034

Tel:+86 871 6517 9639

Fax:

Email:kangda@kangdalawyers.com

NanchangMore

Add.:53rd Floor, Huahao Center, No.1391 Honggu Middle Avenue, Honggutan District, Nanchang, Jiangxi. Postcode: 330038

Tel:+86 791 8678 9099

Fax:

Email:kangda@kangdalawyers.com

Privacy Policy

Kangda Law Firm is a comprehensive law firm established in China. The information on our website is for your reference only and shall not be regarded as a legal opinion or advice for visitors to the site, and should not be used as the basis for an action or omission.

We have the intellectual property rights to the words and pictures and other information contained on this website. Please do not reprint or use it without authorization.

The third party websites with hyperlinks to this site are not under this control and are for your convenience only and do not assume any express, implied warranty or liability to visitors of such sites.

Welcome to this website and please contact us for any questions.